设为首页
收藏本站
用户名
Email
自动登录
找回密码
密码
登录
立即注册
快捷导航
云科服社区
BBS
期刊发表辅导
中国专利
国际专利
硕博毕业论文辅导
期刊目录
云硕博
个人提升
手机版
SCI/SSCI/EI发表辅导
闭源SCI/SSCI发表辅导
知网普刊发表辅导
Scopus期刊发表辅导
CSCD期刊发表辅导
万方普刊发表辅导
维普普刊发表辅导
北核期刊发表辅导
南核期刊发表辅导
AMI期刊发表辅导
知网加急发表
中文普刊加急发表
万方期刊加急发表
发明专利
实用新型专利
软件著作权
外观设计专利
版权登记
香港专利
美国专利
日本专利
德国专利
尼日利亚专利
卢森堡专利
MBA/EMBA毕业论文辅导
MPA毕业论文辅导
数学专业毕业论文辅导
计算机专业毕业论文辅导
美术专业毕业论文辅导
人工智能方向毕业论文辅导
土木方向毕业论文辅导
医学方向毕业论文辅导
金融方向毕业论文辅导
教育方向毕业论文辅导
传播学方向毕业论文辅导
工业设计方向毕业论文辅导
北核期刊目录
科核期刊目录
SCI期刊目录
SCI/SSCI期刊检索
中文普刊目录
国际在职硕士
国际在职博士
国内申博论文发表
申博外语能力证明
MUET马来西亚留学
CISA国际信息系统审计师
PMP项目管理师
搜索
搜索
热搜:
SCI发表
论文辅导
1v1学术辅导
在职国际硕士
免考国际硕士
专利申请
尼日利亚专利
发明专利包过申请
发明专利预审
医学SCI发表
本版
帖子
云科服论坛
»
云科服社区
›
学校论坛
›
华东高校
›
上海交通大学
›
Nat Commun|上交大刘宁宁/王慧/上海免疫与感染所陈昌斌 ...
返回列表
发新帖
查看:
253
|
回复:
0
Nat Commun|上交大刘宁宁/王慧/上海免疫与感染所陈昌斌合作发布全球首个白 ...
[复制链接]
芳爷
芳爷
当前离线
积分
231
49
主题
22
回帖
231
积分
中级会员
中级会员, 积分 231, 距离下一级还需 269 积分
中级会员, 积分 231, 距离下一级还需 269 积分
积分
231
发消息
发表于 2026-3-30 21:58:33
|
显示全部楼层
|
阅读模式
& a( r U/ f( q. E1 b0 R! V
4 k; a6 h6 `2 w8 i( Y% E7 n4 G
你可能以为白色念珠菌只是个“趁人病弱才作乱”的普通真菌,比如让你得鹅口疮或者阴道炎。但科学家最近发现,它可没那么简单:它不光会感染,还可能悄悄“帮”癌症生长!
. _5 u1 D: e8 y8 `
基于此,
上海交通大学
公共卫生学院
刘宁宁
、
王慧
、
中国科学院上海免疫与感染研究所陈昌斌
研究员等研究团队在
《
Nature communications
》
杂志发表了“Global fungal-host interactome mapping identifies host targets of candidalysin”揭示了真菌-宿主相互作用组图谱识别白念珠菌毒素的人体靶标,并验证和阐明了白念珠菌毒素与细胞周期蛋白H(CCNH)的直接相互作用及机制。
: H8 y- }3 M, L0 {5 c$ W
+ R2 ]) t: ]) m6 }6 r. b P
. Y) O: G! C, V/ P$ r7 n
在此,作者采用高通量增强型酵母双杂交(HT-eY2H)筛选技术,绘制了Ece1前体蛋白产生的全部八种肽段与人类蛋白质之间的直接相互作用图谱并鉴定出一系列潜在的互作宿主蛋白,其中部分蛋白为多个肽段所共有。研究发现,CCNH(CDK激活激酶CAK复合物的一个调节亚基,参与DNA损伤修复)是candidalysin(一种由人类真菌病原体白色念珠菌分泌的细胞毒素)的宿主靶点之一。Candidalysin通过直接结合CCNH激活CAK、抑制DNA修复,从而诱导双链DNA断裂;缺失candidalysin或CCNH均可显著减轻该损伤。本研究揭示了一种分泌型真菌毒素通过靶向CCNH劫持宿主经典DNA损伤修复通路,从而促进真菌感染的新机制。
. J& W# u l6 w% Y
' t0 ?- V7 n+ q' H! \* `6 m
4 ]) K7 T2 @# `" b2 l' Y
图一 Ece1肽段广泛靶向宿主蛋白
6 A! b+ r0 K4 F/ K
研究人员发现,白色念珠菌分泌的Ece1蛋白会被切割成8种小肽(Ece1-I至-VIII),但传统方法只在培养液中检测到其中4种。为了探究其余4种“未检出”肽段是否仍有生物学作用,作者用它们分别处理人喉癌细胞(FaDu),结果发现每一种都能显著改变细胞的基因表达和功能,说明它们可能在感染过程中扮演重要角色。
4 V% l4 q+ B- t0 P
接着,团队利用高通量酵母双杂交技术系统筛选了这8种Ece1肽段与人类蛋白的相互作用。在上万个潜在靶点中,共鉴定出813个高可信度的宿主互作蛋白,且不同肽段“搭档”数量差异很大,最少的只有6个(Ece1-VIII),最多的达214个(Ece1-V)。
( M0 z9 J0 s V8 |5 |! E; B
特别值得注意的是,作为已知毒力因子的candidalysin(即Ece1-III),被发现有50个潜在的人类互作蛋白;而其他7种过去被认为“无害”、不能损伤细胞或激活免疫信号的Ece1肽段,也被首次揭示具有各自的宿主靶点。
4 P( C1 x5 [; j1 h9 X5 v
3 R9 L% z+ U( B( J y7 K. `
) t& W( s7 L p
图二 各Ece1肽段与人类ORFeome之间相互作用的功能分析
" H+ |- q5 v% k0 Z: e2 Q5 N
Ece1肽段特异性的宿主互作蛋白促使作者探索在各个互作组中显著富集的功能通路。
9 [6 b/ l8 B, b& M
通过GO分析,将宿主互作蛋白聚类为不同的功能模块,包括特定生物过程、细胞组分和分子功能的统计学富集直方图。发现与念珠菌溶素(Ece1-III)相互作用的大量宿主蛋白与化学刺激的感觉感知及嗅觉受体活性相关,且多数互作蛋白定位于纺锤体结构。
7 _. V0 B9 {& H& _6 c
出乎意料的是,Ece1肽段I、II、IV和V各自最显著富集的生物过程均为角化作用。Ece1-VII富集的生物过程主要涉及蛋白质从细胞核输出以及DNA损伤修复,而Ece1肽段VI和VIII则分别主要参与细胞器组织和蛋白质去泛素化。
# z, L! _! V- P/ ^" G
随后,对全部八种Ece1肽段进行了比较分析并以功能富集热图形式呈现。结果显示,嗅觉受体活性通路与念珠菌溶素的关联最为密切。有趣的是,已有研究报道真菌感染和真菌毒素的产生与感觉神经通路密切相关。事实上,作者观察到经念珠菌溶素处理的小鼠寻找食物所用时间更长,提示念珠菌溶素可能对宿主嗅觉功能产生有害影响。念珠菌溶素(Ece1-III)缺失削弱白色念珠菌诱导的果蝇回避行为并影响嗅觉相关功能;多组学分析揭示各Ece1肽段广泛靶向宿主通路,包括DNA损伤应答、表观调控、细胞周期及免疫炎症,支持其在真菌促癌机制中的潜在作用。
, H. F, M. C+ l' k- T0 Y1 C
0 L3 L' {5 c4 ?- g
9 ?2 q) T8 E" P+ I! e
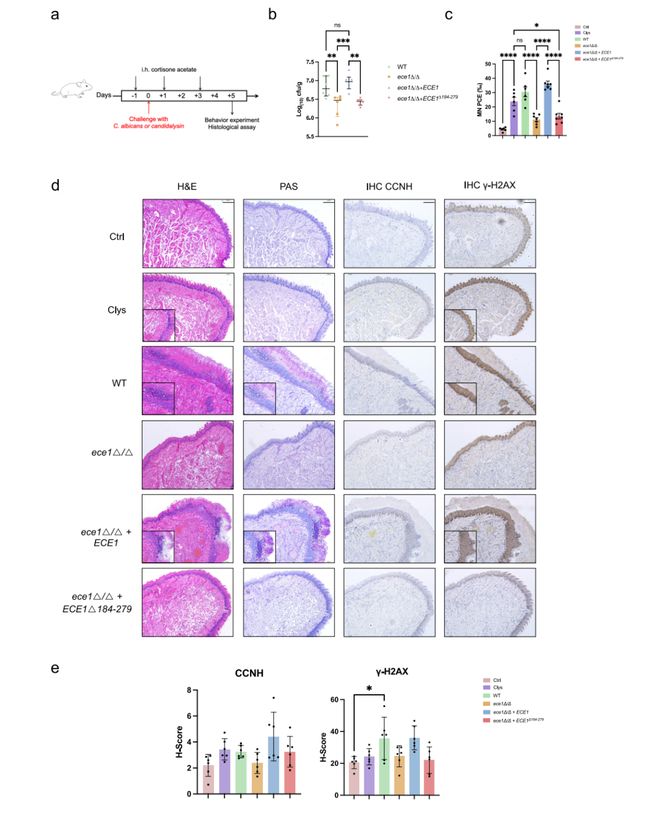
图三 念珠菌溶素上调了CCNH和γ-H2AX的表达
7 j& x$ I0 x& G3 R0 [6 G8 B
为了验证念珠菌溶素在体内对DNA损伤的作用,作者构建了口咽念珠菌病小鼠模型,分别用念珠菌溶素以及以下白色念珠菌菌株进行感染:野生型、ECE1基因缺失突变株、ECE1基因回补株以及缺失编码念珠菌溶素区域的ECE1突变株。
6 b, }7 i( X* N# D& ~" {7 T
结果显示,ECE1缺失突变株和缺失念珠菌溶素编码区的突变株在小鼠体内的真菌负荷显著降低。
2 o0 y3 o R. T; B) Y
念珠菌溶素在体内诱导染色体断裂和舌黏膜损伤,通过上调CCNH引发DNA双链断裂,是白色念珠菌致病及潜在促癌的关键因子。
/ T/ b% s. b3 K
总结
( r$ v& w3 B+ O9 ^" n
本研究揭示念珠菌溶素通过CCNH诱导DNA损伤和炎症,可能促进肿瘤发生;同时系统绘制了Ece1肽段与人类蛋白的互作图谱,不仅为抗真菌治疗提供了新靶点,也为未来开展白色念珠菌与人类全蛋白质组互作研究奠定基础。
( v/ l8 \0 G0 V+ q q0 f# |$ V7 b
文章来源:
: j# s0 Q# _' ?1 i0 s$ b7 y
7 |9 E7 Z/ X9 w; X4 L& Y' h
https://doi.org/10.1038/s41467-024-46141-x
2 }! z7 `$ w( }/ r: n8 K+ {& B
- 欣软产品应用 -
% n. h Z1 ]" M* _
- `; l" \# T) ~& t9 Z+ F5 e
2 N. ~; P! Z) C7 C* Z$ m- Q2 n
w' E- u. \6 N4 E
4 C. B0 J7 h# e0 u# J* M
欢迎转发分享
回复
举报
返回列表
发新帖
高级模式
B
Color
Image
Link
Quote
Code
Smilies
您需要登录后才可以回帖
登录
|
立即注册
本版积分规则
发表回复
回帖后跳转到最后一页
浏览过的版块
就业工作
公司地址:大连市高新园区黄浦路科技创业大厦19层 运营中心:大连市沙河口区金盾路127号 研发中心:大连市西岗区大工西岗科创产业园10层 邮政编码:116029
全国客户服务热线:4006-054-001 微信咨询:543646 业务咨询、合作:159-9855-7370(同微信) / 173-0411-9111 电子邮件:Djy@Jiqunzhihui.com
集群智慧®为我公司注册商标,受法律保护,侵权必究。侵权删除:2544906@QQ.com
本企业已通过ISO9001国际质量管理体系认证、ISO45001职业健康安全管理体系认证、ISO14001环境管理体系认证、企业信用等级AAA级认证、科技型中小企业认证、高新技术企业认证。
本站部分服务由本平台认可的第三方服务机构提供,如服务的质量有任何问题,请第一时间向我平台反馈,我们将及时为您解决,平台保障用户的全部权益不受任何损害。
本站所涉及的期刊咨询、指导服务,服务包括选刊指导、投稿指导、学术指导、翻译润色等,均通过全流程的高标准服务对结果负责,坚决杜绝代写等学术不端行为。
请认准本站网址(www.jiqunzhihui.org.cn),推荐百度搜索“集群智慧云科服”直达本站。D-U-N-S邓白氏全球编码:620550735 增值电信业务经营许可ICP/EDI证:辽B2-20230179
版权所有:大连集群智慧科技服务有限公司 ICP备案:
辽ICP备2021010330号-3
公安备案号:辽公网安备21020302000612号
手机版
快速回复
返回顶部
返回列表