找回密码
 立即注册
查看: 384|回复: 0

28所自划线高校,公布考研复试分数线

[复制链接]

30

主题

5

回帖

129

积分

注册会员

积分
129
发表于 2026-3-17 04:04:08 | 显示全部楼层 |阅读模式
Z53F0IfJB0bjUwL4.jpg ' j" r+ e. t% o+ |* f

3 F' C# Q- S# l; G  S+ T, x2 I2026考研
0 `( `1 c8 {* b) l# P4 {3 h& V2月28日,2026年研考国家线发布,2026年全国硕士研究生复试录取工作全面展开。
: S2 B5 C0 v: p( g5 o2 `6 z% G3 G" K8 s% O# z5 V+ l1 S: S
3月13日起,各大自划线高校相继发布本校复试分数线。截至目前,上海交通大学、京理工大学、大连理工大学、华南理工大学、厦门大学、电子科技大学、四川大学、同济大学、东南大学、华中科技大学、山东大学、清华大学、北京大学、北京航空航天大学、湖南大学、中国人民大学、浙江大学、南开大学、天津大学、南京大学、哈尔滨工业大学、西安交通大学、北京师范大学、中国科学技术大学、中山大学、重庆大学、西北工业大学、东北大学等28所高校已公布26研考复试分数线。
3 m. C7 |+ q2 y& |0 [3 Q  S- d4 N4 t; R1 K8 A9 Y  J4 u
上海交通大学
. I* t1 I5 o+ I, \' [ w8zScsCCLRs4Cc40.jpg
) N; g2 n# G7 p6 @9 I
% \2 _) m+ j3 C( [5 U! D" H; b A86uZGAnlUh6zcN6.jpg
1 W0 e. F3 G/ i" L0 u1 t5 G' F: ?! h3 Y) J4 o, H6 O4 ?* V
UZKVKbKT1uxQbG1B.jpg : O0 X2 }1 P. y* h  }! m/ G- Z

6 g+ @; A0 Z7 a: ~北京理工大学
$ d1 F% d+ d* t" A7 p# L NN3OS1an13FlM1F6.jpg & A- y; ]1 O( ?8 B/ a

  r! T: V" M1 p' _: i$ R+ \大连理工大学
( j5 @+ N, c# I1 y) `

3 r& k/ ?% p( @5 F9 x  x: h q3Gmm6pux3a2UIM6.jpg
& f! f' ]5 i3 L- ]% K( v4 ~& H9 r' }7 I6 [3 `7 o3 K  U- R, w, u
FUr5zBVhlS6J0rj6.jpg 0 f7 i' H- J" M) R& t1 G8 r

* j4 A& ]; M/ F+ V2 T: n8 t; Q华南理工大学
3 \6 _2 N( K4 b2 o0 R7 a5 T) J; g gDdO6q5zaWk86VZa.jpg 5 y- c: G6 F) |: V. W" N: W
/ Q6 p; O  a- V7 u" I- F) E
厦门大学
% T' c; F5 \- k8 t) p4 T) ^; e( W+ X a5okK2P35R2OKT7Z.jpg
8 m; T) O, q- h: ?8 r/ B/ ^% p  h
电子科技大学
- `3 N! n: i) H) P" K' `% v rk2By5ylwyZ2Lg49.jpg
6 D, `% G2 p( R+ Z, X  v8 |  a5 O/ u" u% t4 }/ B
aHeJHPbEjH7PREqP.jpg
+ ~, ]) q# K& e7 W: R- y) J7 k$ z7 t* I$ g+ {
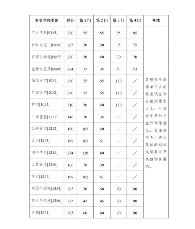
四川大学0 K: m6 x. O4 X3 h
go06TL6X05vs0xSC.jpg
& H, O, q3 j5 b& L" w5 Y* ?: ^5 ^* n5 w& e# [1 M4 s/ N
Q9vmV1fGwv0vFRF2.jpg
6 y* Q# C% z0 U$ ?( A# |- G% O" Q7 v7 i) w! [5 a' ?
u7y1IYqm1U3z1Wi1.jpg
3 f$ a+ z) b; k' ~3 {; D5 s# M' M0 ?3 `2 Y3 ~
同济大学7 y( x1 a8 B7 I; ?
h86DZWn86Ihz1Wu8.jpg & ~! f5 z( p1 D& _

, H, V' }6 [( ] t3rk1w67b4H1OoZ1.jpg " y. p$ U( r& v5 N

& U" q! ^7 ~( f  d B6le1Y73YJDM1d3k.jpg % _& j  `4 V& d8 K3 k
( p; p6 p! \! o" e; f& l
东南大学
) W+ b: h, W- x$ c3 |0 y yvR5Xt5Es1Idrlze.jpg
$ j7 g! g6 `6 f- Y& m3 y9 d3 Y
1 X; j9 e) M8 `5 _+ K bv2UpWqM4tTPUZZh.jpg
) u, r# ]1 R3 g3 d9 v: k% w9 g1 N
' t# t; ]( b: O9 V t6v65y56n0dYnGQK.jpg
: j* O: t" t: ]8 a# R/ Q: d" n# q. M4 p1 m1 h
华中科技大学2 X0 F! T/ @- h# }! Z
lhW8833a44AaVx4T.jpg . m. k0 z. h" F: h1 s
5 w1 {# w' A& t' C0 i
v2hj8100H7Lhz2HX.jpg
2 p% V  \! `7 K  @/ w5 A+ a8 N* ]" q. }% K  e
山东大学: U" M- g- ~# n4 l* a0 D
QxX290499Z0C4hnx.jpg # Y0 {$ x3 W& o9 {2 ?
4 e& I1 A# O) \0 k
JkAgs2Zp2da606as.jpg , w9 F' j  g. n6 x7 t, H

" S2 {) f. W" s p8448GFtC98CG3a9.jpg
8 {/ F: A* a1 D8 `9 Q% S6 t! Y, m+ e4 X
RgB0q27LZlgbZWl3.jpg
! S0 I4 o4 h2 p' D, ~  Q/ |; S* @
4 [% m  u0 b- K/ L1 q清华大学, E' S$ L& _7 l! C$ e/ H
Yju3msE6gt6nJUuV.jpg 3 y" R7 c. {2 k% W: I

. F" `6 G5 A& _* y$ c DS9RSmGs59mt1SM9.jpg   m  j7 ?+ @# k) q; z# L

; Y' `5 B, e( O- y: Y# s7 o北京大学
% x  `' P+ h$ s$ s( M MRazY6rssWDSRz6D.jpg
" I7 N4 p. o: ~, j$ p! G2 U$ G% ~+ H! \8 j* A
f0U600OO6c200uuS.jpg 0 j! M# p/ s, O0 |( F4 I- v% z

- j4 p' z4 U& O- r2 c' o; I北京航空航天大学/ V  Z+ l9 `" S2 O+ T: J1 m
iuLxCuuOuG6sUwLO.jpg
" X% k( b4 h$ d! m
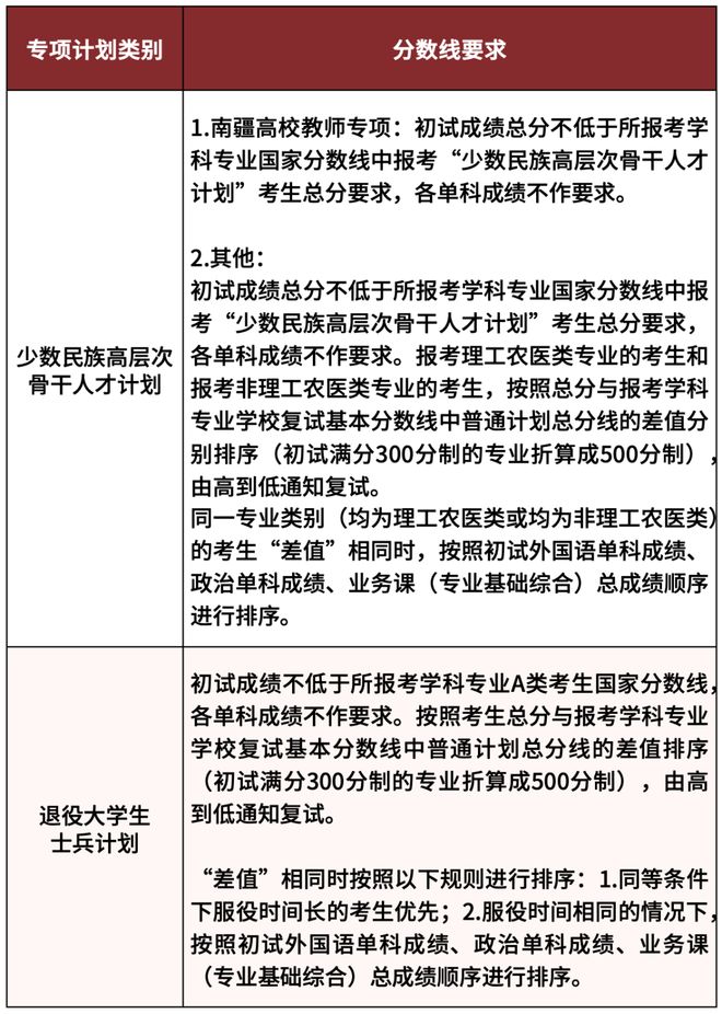
1 S  Y% t0 f" f* w/ ?2 O$ w湖南大学
& V- }0 G9 |8 h- T0 O2 {/ {一、. |" x( W, m1 R$ e! v6 J, B3 @. k
普通计划. J8 Z, |2 C6 S( X9 S1 z  c" x
E8p89Gq1Kmj877q5.jpg
. W/ p5 ~  R0 ?  r9 S2 |. n3 w  V4 r: q9 f) x# m
二、- w3 V+ I7 C4 @5 d* `2 e4 n9 r
专项计划
# ~7 r3 N6 N3 Q: D+ I$ ^% O I1RVVmJiF8TaIBVm.jpg ; ?& S4 m% Y2 O2 a5 k" @

$ \2 @) @4 ~0 v" D1 r中国人民大学* M' z% r$ a6 |; k( |: y' Q8 |
uV2lLdPV96JmJ992.jpg % q- ~8 T9 z. K) ^5 M4 V

2 t4 `( P$ O5 l浙江大学: ?: `+ Y" _8 h- g1 [" J' e
SwlPnYyeb6b1pm88.jpg
3 K3 O7 P1 D& W4 h8 o/ {5 o( v" g- S( {7 C7 _6 H; S5 R! [' s
南开大学
3 w+ b6 P% r' N. r1 u' _ enIVBqNcQ1nbC96q.jpg 0 ?2 b- S: T( s3 I4 P5 o6 U8 h0 |

& _1 l, N, z$ E4 e BmNEje0RnhzdQE2M.jpg
( P' u( |" Z9 v3 k  q' m* k; G1 t, E- j4 M
天津大学( V, t, f$ {+ M) p/ \, m4 e
C135k5Kab4mAb5v5.jpg
$ z' H0 y7 i  I  E3 `2 P' i  O- a8 G" `7 ^  G
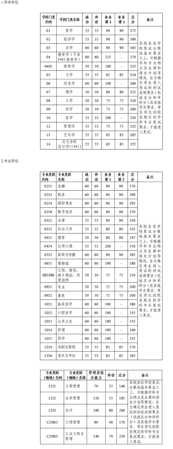
南京大学& d! V  H0 T3 ?5 K: O& G$ F7 f
PCB1pFTz99CofWRc.jpg ; O1 k# X3 L9 J- a# o' e6 v( g; s

0 s/ M9 E; J; m) C; j$ I/ O+ f5 H Wik041zKbD0Z4K4b.jpg
! H- a: G! _! v9 ~# c/ y! y! E' C( i6 C% U. v/ M
fAun9uUunLW293uV.jpg
: p+ i* x! `$ ~# c+ x/ [7 S$ H& D3 D( Y6 N' d1 ?% i, c
Q0PGppaSA27IRcdT.jpg . E& D0 k: H: g. O* V/ X
: D. |5 t( n$ b2 d. [
哈尔滨工业大学
* m2 s2 U8 P$ D) u& ]" C3 |0 q G9wWiIa51wk311zo.jpg ' x0 U3 a8 u+ k! @
" ]8 P  E3 ]/ a% _8 q
西安交通大学
4 T5 E( M- a: \3 G* F9 R LSJP8nFzisowlI8F.jpg
5 [- C5 ?8 P: J0 E; h- Y7 E
- L8 n! C$ F8 X- ^北京师范大学9 P0 H: }5 z% E9 k: n  N* Q
F4khKvroh4g4ay4G.jpg
  s: \- m; F, E, M9 N; s2 L
, P& @# O1 F: c4 J6 c/ `中国科学技术大学3 W5 d( f0 j+ w0 y2 K2 }
ySymGvkkT8JmzdIv.jpg 9 x1 R! W- ~4 B! o, c

; P, }' U/ M/ c9 ^4 B3 i2 z中山大学2 b+ q2 E: Q, G" c; x* y( X# s* o
ZTHjH7QZ7UFZwpZy.jpg
, r$ }( t0 u! X  F7 l
& h. M6 \1 W% D# b9 f# ]: ~ cm8gc3iJSHOjgm35.jpg ! b6 r% `, {" D
+ a  u& z  E5 ~$ O( h: i
重庆大学
, l0 p7 H( s2 ^  p p2MxO47M17Z247yM.jpg & y) Z# [- j* k9 X8 c  ?( ?

  r! m3 [4 l( W# t7 ~' {西北工业大学
% t" k+ ]0 g# Q& A. c iNntnBnpgNsPQg7D.jpg
$ K% j* Z5 @$ h; b- f$ n' u* d7 h) g' t( s5 V& _! x7 `6 _7 C
东北大学
/ S0 c7 ]/ {2 |2 U% N2 B SS0wqDG8lLKeeep5.jpg 3 ?) b7 p% |3 T9 i! v8 V( z& @

( [; e( V* v$ i6 ~9 R5 q# P Y5Vi55ceIFEqd303.jpg
5 g% K$ j/ N" l$ `( X) b4 d, E6 S3 v4 @6 `. _$ r7 z2 B. s5 ^: w
ReehTmpMMZ4Ghect.jpg : S2 d3 \2 D! ~% G: j
( d# k, E: L- c  Q' I
来源:综合自各高校官网官微等。
集群智慧云科服专利申请服务
您需要登录后才可以回帖 登录 | 立即注册

本版积分规则


快速回复 返回顶部 返回列表