找回密码
 立即注册
查看: 311|回复: 0

傅友兴卸任广发基金副总经理,现管规模超百亿,代表作广发稳健增长近两年、 ...

[复制链接]

4077

主题

535

回帖

1万

积分

论坛元老

积分
12921
发表于 2026-2-15 17:08:27 | 显示全部楼层 |阅读模式
  炒股就看金麒麟分析师研报,权威,专业,及时,全面,助您挖掘潜力主题机会!! w: ]% f. m- @* N1 ~8 h
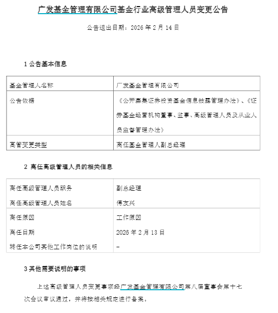
                  2月13日,广发基金公告,因为工作原因,傅友兴不再担任副总经理职务。, Q* ?: s" |! G; w5 b# ?3 X
Cwi9HiX2lQMll6IN.jpg ) s# H1 h" [, }; V
  资料显示,傅友兴先生,中国籍,经济学硕士,曾任天同基金研究员、基金经理助理、投委会秘书,广发基金研究发展部研究员、基金经理助理、研究发展部副总经理、研究发展部总经理、权益投资一部副总经理、多只产品基金经理等。此次变更前,担任广发基金副总经理、高级董事总经理、联席投资总监、价值投资部总经理等职位。
/ d- l+ a% z6 {5 L, R7 n  傅友兴证券从业经历24年。担任基金经理13年。现任基金资产总规模102.76亿元,在管基金最佳任期回报185.73%。1 B0 u% G8 K3 N1 Z5 M& C( U  q
qUK9k7aD097Jkuxk.jpg ) p) a0 N; C& S1 k5 V# ?1 M# g6 Q
  Wind数据显示,傅友兴管理的广发稳健增长规模98亿元,近两年、近三年、近五年跑输基准。
) _2 v4 Z+ N5 S# e( M6 T8 T; K WlbZGgToTLBI5tAj.jpg ' n, ]) ~: C6 w# u4 U0 X7 A2 Z
  在广发稳健增长2025四季报中,傅友兴表示,公司质地优秀是公司穿越周期,有望持续创造超额的基础,估值保护则是产品“稳健”的基石。管理人将继续加强基本面研究与对市场的跟踪,寻找量、价、利润率超预期带来利润持续成长的公司,力图为持有人实现超越基准的收益。) R9 J8 ^; I5 F3 D1 O
  傅友兴管理的主要产品十大重仓股如下:
; U$ A! d6 q1 \( S+ H$ o kv8zVuqoqqB8J22o.jpg % m4 ?2 W  d. y7 {' |" k: _
                                                                                                                                                                                                                                                                                                                                                            责任编辑:公司观察
4 v7 n: w$ r# C3 U) z" A
集群智慧云科服专利申请服务
您需要登录后才可以回帖 登录 | 立即注册

本版积分规则


快速回复 返回顶部 返回列表