找回密码
 立即注册
查看: 557|回复: 2

17所自划线高校,公布考研复试分数线

[复制链接]

88

主题

37

回帖

405

积分

中级会员

积分
405
发表于 2026-3-15 00:31:46 | 显示全部楼层 |阅读模式
H5tTvRaYecp1vV8p.jpg
2 M! s! q, Y9 K( w, q7 w% B6 l* q3 G- B8 q; \4 W! M
2026考研
% \; D1 W. S; t9 W+ O4 f5 i4 }0 _. g2月28日,2026年研考国家线发布,2026年全国硕士研究生复试录取工作全面展开。
3 ?! m4 ~4 I1 t/ C2 \' ~  e
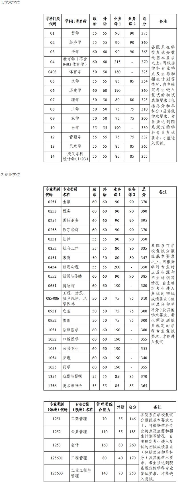
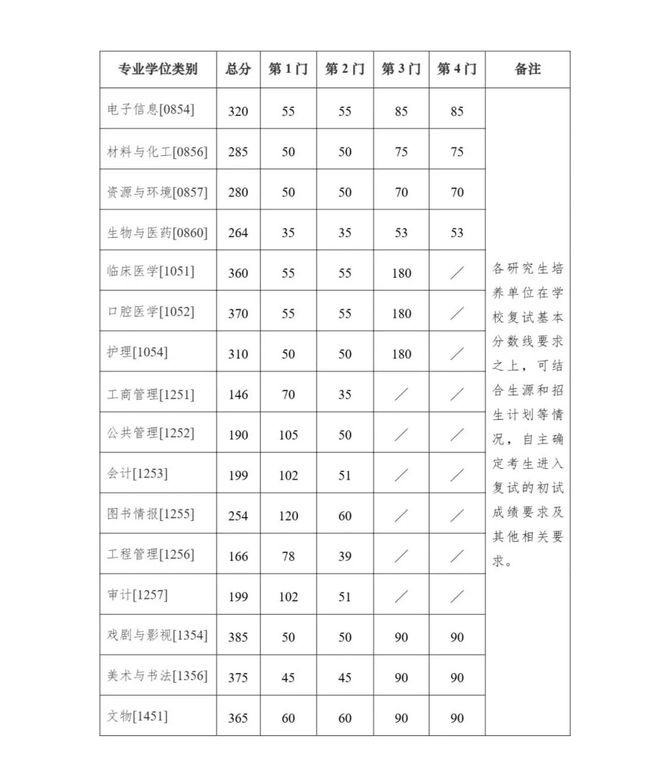
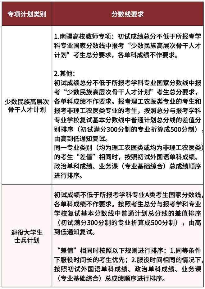
9 l) \1 O5 n- z" ]1 o. q3月13日起,各大自划线高校相继发布本校复试分数线。截至目前,清华大学、北京大学、北京航空航天大学、湖南大学、中国人民大学、浙江大学、南开大学、天津大学、南京大学、哈尔滨工业大学、西安交通大学、北京师范大学、中国科学技术大学、中山大学、重庆大学、西北工业大学、东北大学等17所高校已公布26研考复试分数线。- |" p+ C  Q& G: B) E: ]

$ [% F# ]8 X$ g+ T# k3 E3 n" o" P' S清华大学
2 k8 x+ x$ Q8 {6 M3 C1 y cd5vxm1dZ4Zbvfoi.jpg
+ }1 L% }7 j6 t; x1 _: e
$ L% G- }* ~& c$ ~9 k, b S6k4SS2FEso04idE.jpg ( T4 z& s9 h' F) E- m; ~- f

) A0 x8 w6 u$ D, _. W  T2 h, u北京大学
3 W2 u; H4 t9 h  E- C" H thCWHZcxrqH5F5hR.jpg
! x- t; w5 e$ J, s2 u3 |7 q- S: l
1 ^; r4 o7 j; I: d5 H mh4hlhVvz2VtVWHM.jpg ) H( P9 o+ R( S$ B8 a0 o. x) n0 c

/ k6 ], t( N+ c北京航空航天大学
- ^- A2 }: v0 ^' c4 U/ o, ^/ P ZihdtlJJ1vwEAtV3.jpg
8 i+ A+ V; B! j
' ?) [# a, ^) v' o. j1 K& F6 X8 s湖南大学
5 L  h% w8 ^/ c3 Q/ L$ Q* C/ @一、
+ `" D  O; C9 ^7 d普通计划& W$ u4 C8 B. y$ T; V! T. x* b: J$ M
pu1MNP1J3KpHChTr.jpg
5 s7 p% C4 _' ?) S5 c4 O3 u
6 E3 |( u. I. T! q二、
" V- {& B8 ~7 q; }/ g专项计划; s4 ^8 m) `) E
dlP0qO0HLV9Lv76B.jpg
1 S- {! z5 g9 K- s" z  ?: M  t  D7 D! U
中国人民大学7 J8 W  u4 V+ j. O; b& w  T" N
V22Djk1bpP5LdjjZ.jpg
) Y/ N# Q6 K: V- b& m2 X: `& [& P6 s0 K3 L
浙江大学) ~! X8 ?8 p; i& G9 A9 Y8 }
z6bz6etu603jB6eJ.jpg $ ?8 h1 X( r4 s. s) J

" w3 P/ t9 e+ c. j) H南开大学
+ n  e5 ^' G' i osR6ZUmG8ZWGxQY9.jpg : H. R* K6 x+ k7 }8 w! t# J
3 L* }8 W4 p# o* L
GT0mmXzatI41B1ab.jpg
' D4 d9 |' V. n8 P& \" S8 c- L$ O
1 A1 P8 `3 T0 p1 U. r, i7 Z: U天津大学
# x% b, D( f! ~; _+ R5 y ajcX5o4RlZSLKC0Q.jpg
# A* K0 N# p7 h( Y) A8 d: @4 W1 \7 V7 C
南京大学
* G( Q' c+ W9 Z6 o( G" [1 K3 \ qzdLWwOKi7ZWOio0.jpg ) G, u# K- h. z$ y; t
1 t' T3 Y) r8 N' _  H' K
gs5qQjIK0iSwzx9l.jpg
4 \/ @9 M; [% @8 i  O
; j% a% W- w" q! P( j7 W" d KgvWhVZccNwHAWEO.jpg 4 P+ \4 R, L/ h

3 x0 @  [. O9 a* u, X8 G$ F Yc7qCyiARyA66I7M.jpg 3 R) z( x* q$ V8 n, b3 l
2 Q: h$ r: B; T
哈尔滨工业大学
* V+ p$ c; g0 g8 ?# i2 k6 K OGxhGEzwUNuNsEeS.jpg
, ?& b" {/ `* q' y5 k9 ^& M  z1 @! M+ r3 a- t1 a3 G
西安交通大学
1 c, F! X& q0 _6 B7 L: R1 i p1W2t11A7qNAHwEu.jpg $ K  d/ \; B+ ]5 ?

. D( l# U" D: Y$ s8 X7 J0 h北京师范大学* Y- ]: ~- ^. X. P" f+ _7 Z
J27br1R14K7aA61a.jpg
3 f4 X% {; x1 G0 E- G/ C  J! ^
' S1 b2 m* b6 o9 g5 L5 w中国科学技术大学
5 L5 g5 }$ M6 s- ^* F9 C wz7Xzx1FE437cw4N.jpg ; t  I- ^9 F- k, W0 T* d6 s+ r

+ Y0 `. Y" ?3 u: A中山大学" r) \  K) i0 l7 }" N6 Z" C
GrWiK7nikieh005N.jpg
: O) ~' H+ S4 \( U. ?; k" z" Z! R2 R) H% s0 o
Dk5KUVsaAl0jI000.jpg
; q$ c; j3 Z' r4 M; s' @  N- L% ^( s5 t& b2 c) [8 _: N/ D1 B
重庆大学
2 \' K" _, w7 r' D# W( l! @ DGRwy2Zg7TegewRN.jpg
1 A1 o2 u8 u) x+ n3 Y3 K* _% a  s6 B4 P  {1 g2 R( _
西北工业大学
, N6 J' S/ {8 B, u5 @ MfkkDVHFK9v9Lk5K.jpg 5 ]- y3 s& q' l; X. a3 b

4 G2 s/ k7 h! W  ]- c6 Q东北大学
; }! Z& f! |$ g  w2 N' n" T Yw37GV2g0SJ7PshV.jpg
% g' h8 ]8 t* r& {/ l3 K7 i( I4 H* b! h: g3 o. W
U951lxULgVC0UDv9.jpg ' t3 [* j2 e8 z5 s. r" x
- L0 y* V& t& R1 j. S( w3 ]& P
Pcco4sEaSzQ4ZX2r.jpg
- F8 }9 X* e. c1 `. f( R  O6 ?! D% V  r( n8 O( s& q& m! X- Y
来源:综合自各高校官网官微等。
集群智慧云科服专利申请服务

95

主题

39

回帖

429

积分

中级会员

积分
429
发表于 2026-3-15 00:32:20 | 显示全部楼层
看样子非全MBA都是国家线就能复试啊,扩招的节奏
集群智慧云科服SCI/SSCI/EI期刊发表服务

82

主题

40

回帖

354

积分

中级会员

积分
354
发表于 2026-3-15 00:32:54 | 显示全部楼层
计算机的分数线在哪里?
您需要登录后才可以回帖 登录 | 立即注册

本版积分规则


快速回复 返回顶部 返回列表