找回密码
 立即注册
查看: 778|回复: 0

避雷!2026年国自然不予资助领域汇总

[复制链接]

5

主题

3

回帖

58

积分

注册会员

积分
58
发表于 2026-3-8 23:35:02 | 显示全部楼层 |阅读模式
ms4QnfoLP7GMff51.jpg
/ {' l+ ^; R5 C) B" |1 l
4 v6 d+ r+ N& E) b; A% p# _0 J1月19日,国家自然科学基金委员会正式发布《2026年度国家自然科学基金项目指南 》。据指南,基金委明确了各学部各学科优先(鼓励)资助领域以及各学部不予资助领域及注意事项。在明确设立"不予受理研究领域"或"申请注意事项"方面,各科学部的政策呈现显著差异。其中,生命科学部与医学科学部是明确提出具体不予受理研究方向最为集中、规定最为细致的两个科学部。! E3 p8 p2 z! k: X! D8 N4 e
各学部不予资助领域及注意事项汇总如下:# Z6 O3 n+ z, Y0 T4 M, {
YLr15uK66uehUEcl.jpg
2 }5 a3 H/ n) q2 t6 Z
) \+ X, u; @" G) g$ l( RA.数学物理科学部
- U* W. x7 l" W8 M1、数学科学处1 w( L3 R( z! H4 N+ q1 v; Z  g& j
OR2cC8huV8hwE6d1.jpg : }- W6 O% a9 k! z1 s+ h! m( y
. M  o8 N/ b$ G& ~: w
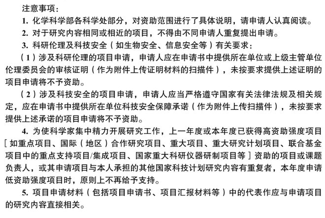
B.化学科学部
! p  y( Y9 w8 D s0WYOBkkrwhjA09O.jpg
5 k( H! l% w0 Y% v, i* g" Y+ G+ r  C( y3 V2 @9 I! A
C.生命科学部: d0 f# w# e, a2 G
u4F4uY9n6640NFBn.jpg 9 W: P. A5 J- ?+ r; a- E3 V
$ Q8 T; g8 m% Q9 |" c) `# I

( V" [& g( N. v1、生物学一处
9 J1 N# e7 w8 k1 [8 {% ^& _* m% E- |: c  N! Q3 L

  H& @# i+ w3 o, X
    * f! V5 z1 d% ^, _5 k! v2 F

  • " n9 h, e4 B7 D+ c) V植物学(C02)
    ( O6 t/ x. i) P) T( c+ D3 H! y不予资助:植物与环境互作申请代码(C0205)下不受理农作物和其他经济作物栽培相关研究的申请;植物化学申请代码(C0209)下不受理以植物化学成分的药理学及合成研究为主要内容的申请。* F! s7 ~$ G- P

    / s. }: r! k+ a) h

  • 5 G% {) ~; j  D' K- n! e动物学(C04)
    . _. Y4 S; C# T3 |+ P5 X不予资助:仅以模式动物为研究材料的医学相关研究申请;以家畜家禽为研究材料的应用研究申请;农业害虫相关应用研究申请。
    1 h5 ~* j2 v; R1 {1 ?6 M: c0 j. ~0 u, x% N& n2 l) }
' g1 I# q; S- _$ B7 P0 [
2、生物医学科学处
* n: C7 J9 z( n3 ?. M/ M( s: P. U8 J. ]' r; g
; w* f# }% t' f4 m4 X
    6 x/ \: z( L6 i8 Q  `
  • 0 m: w% w* A( F! q& d  z/ r$ k
    免疫学(C08)
    / h- q1 ]% ~2 l) v. m涉及人体组织、器官、细胞等的研究未提供伦理委员会审核证明的申请。
    5 U0 ^6 G4 U, t0 w* d
    ! V, m2 `: v$ A
  • 生理学与整合生物学(C11)& l' l& L1 ^  B
    不予资助:以野生动物(比较生理学除外)、植物、藻类为研究对象以及中医学科的项目申请。
    2 w6 J4 f7 m; K' s
    0 X7 Z) q: `1 U- x9 E" P9 O3 I

* y3 j6 {+ G% n9 b' P3、交叉融合科学处" w0 {4 F' p6 E: Q

    ( @% @: ?6 [3 I& J: u1 z
  • 生物材料、成像与组织工程学(C10)9 [% r' [6 p5 g' X9 l- d6 O
    不予资助:非生物学及医学方面的材料学研究。
    # q7 H) p6 P- S9 b- ^: t0 S( s/ p
    ! X- @! d  @: d3 z& O' P* O

2 W' W9 m- v, n8 p0 @5 h( Y. z4、环境与生态科学处
; v) f1 G: W" f6 U( G3 e0 M1 r: q
! W8 r+ t0 d- Z: ~( T: l6 Y/ q! {
    0 V" H6 s- k5 [" Y" e; P, y
  • 林学(C16)
    / ]+ m# w* }1 A; a# t. j, q/ T本学科不受理①以动物为研究对象的有效活性成分药物学功能验证(包括抗肿瘤)的项目申请。②切削刀具研发、林区道路桥梁设计、 森林工程机械设备、森工土木 建筑等项目申请。③不以森林生物质为研究对象的林产化学方向项目申请, 包括但不限于以未说明原料来源的纤维素及其衍生物、 木质素及其模型化合物、 半纤维素、 多酣类化 合物等为对象的项目申请,以未说明原料来源的各类纳米级纤维素材料, 如纤维素纳米晶 体 纤维素纳米纤丝等为对象的项目申请;以未说明原料来源的生物质转化平台小分子化合物, 如糠酸、 s-t圣甲基糠醒、2,5-陕脯二甲酸等为对象的项目申请。④以纸张生产工艺和 制备功能性纸张为主要内容的项目申请。⑤木材物理方向上林产化学的项目申请。
    % C* V4 ]8 v) \8 u$ m4 Q
    ; J: M: F1 e( C7 _* [- F0 |6 ~: P  K0 S3 F1 ]+ _/ S6 F* G
  • 䓍学(C22)
    2 l6 ?" L  r; N; d" B2 ]9 [(1) 本学科不受理以中草药为研究对象的项目申请。
    ( R( t6 _. g0 s, B8 C(2) 本学科不受理以动物或动物疾病为研究对象的草类植物有效活性成分功能验证的项目申请。# ^! R) ?/ a0 ?
    (3)本学科不支持以生物多样性、 生态系统多功能性和草地生态系统碳汇等草地生 态学为主要研究内容的项目申请。
    " y: Y" ~# F4 R
    9 ~- D% m' _% s- s
    5 [. S) A2 d* ~9 ?$ s% t) G3 [* b

" L3 A% K" \/ n6 S0 U+ E; p, {5、农学与食品科学处2 J, H: Q( l; ~5 W; i4 d4 _

/ M& B, y- C7 ^  q4 Z

    ( \) d! N4 R  B9 W) R0 V# Z
  • 农学基础与作物学(C13)
    ) w) C( ^7 n/ o本学科在农学基础领域(申请代码Cl301、Cl302和Cl303) , 开展多学科交叉研 究应与农业生物学问题有机结合 , 不受理单纯以农业机械、 农业物料、 设施环境为科学 问题或主要研究内容的申请;在农业生物系统工程学领域(申请代码Cl303), 不受理 以畜禽 、 水产等农业动物为研究对象的申请,在f乍物学领域(申请代码 Cl304 ~ CI313), 不受理以园艺作物、 林木、 牧草与草坪草、 药用植物与中药材、 模式植物拟南芥等为研究对象的申请。  ^9 o" U. h- B8 q/ z

    " F1 l8 e6 f# |4 J
    9 L9 _& l/ |7 c6 @
  • 食品科学(C20)) S3 j9 a8 V- Y& M, [1 w$ e# G3 ^
    本学科不受理以下项目申请-①涉及疾病治疗和药物研究以及利用人体开展临床试验的研究;②保健晶开发研究,③以农业动植物养殖、 种植为主要研究内容的项目。8 ~% p$ W# E4 T0 T

    9 h1 w8 L, V" D! x( @4 O- `
    % s" Z- j: B) u" h8 o3 ?* z
$ w* @; W$ d! Y& i
6、农业环境与园艺科学处
: u" A8 R- k) n5 |- `: S; D  J9 U
5 ?7 q5 c9 I. h

    ' d9 G: _) V5 b. I& K3 v5 R% C
  • 植物保护学(C14)+ d5 N7 s  D4 [. p9 K
    本学科项目申请应注重以农作物健康和农业生态安全为根本, 以农作物有害生物为研究 对象 , 以防治或控制有害生物危害为研究目标, 否则不属于本学科资助范围。本学科不受理 以林业有害生物和模式生物(例如拟南芥、 黑腹果蝇等)为主要研究对象的项目申请。$ n2 C0 F6 B6 i- T7 L6 R+ r
    2 }  h2 f( S! d3 F5 T" n, m# ?5 J
  • * H+ h9 G/ ^# b: l+ J
    园艺学与植物营养学(C15)
    7 d+ C2 p' g: `1 I: z不予资助:拟商芥、 农业昆虫等为主要研究对象 , 以及偏重医学健康研究的 项目申请。8 Q% y& C  Z/ o  s. ^

    ! b8 V( r7 X6 Y, k: o* L5 |0 s
* Q% I" Z0 M  m3 X1 H0 S
7、农业动物科学处) v+ v: a3 P. B2 |- T
! C8 S/ i# Q/ D9 W8 N8 H
    4 I% N! ]& D- c
  • 畜牧学(C17)不予资助:不以畜禽和蜂蚕等农业动物及伴侣动物为研究对象的申请。: n) j3 a! e% s5 u
  • 兽医学(C18)凡涉及高致病性病原生物操作的研究项目, 必须严格遵守国 家生物安全有关规定, 在具备相应的实验室生物安全条件下方可申请,涉及动物实验的 项目, 需遵守国家动物福利与科技伦理的相关规定和要求。- u& i1 M; u+ t+ G- Z/ l, y# ~
    D.地球科学部2 E& m  K* r+ ^7 `3 e

    : R" K; V2 |8 O0 @8 G& y+ ?
% W) u- @% R. B% A& T

( ]- p" t: @$ l/ \! [2 T" e" ] b43zdAc1p6KNVfXK.jpg
! H: d, [& @+ A& F" z9 g6 J# b$ }4 l( Q* c% I9 e1 X

; n/ o; H1 \5 r$ A% I0 f- f* ^' }+ H6 y

    ' L; |% q! h, P0 l% {. h- k  o6 V

  • $ o' A& W5 I0 q- Z; B5 f" c0 F大气科学(D05)
      U$ J0 `7 V5 H. G. r4 f00508~00511四个申请代码适用于支持在大气科学领域开展新方法、 新设备与新技术探索的研究, 基于已有技术开展理论和应用研究的项目申请不适合选择上述申请代码。: r" n+ V* @2 Z% J
    E.工程与材料科学部
    0 k- d( f; y! W0 W% H4 G. C, ~7 j1 t) x( J6 \5 v+ U

) p6 M, X6 ?1 X/ M+ L" B( a( }* c! u) i0 U+ m
Hn2GaCcyAQy2C2QV.jpg : j/ `# R9 L! a+ F8 K

9 q* z% D; C5 @7 b: \. ~6 QF.信息科学部
- x' O$ g, f7 x( s! E5 f5 G L2W0cYWcBnc630nN.jpg + ?5 r/ M( m) v% X

- r! E! `- {$ k4 G3 W) ]G.管理科学部" o# _5 L! ]/ }. N. ?
ZG4FdOEj80vkkkgV.jpg - {  n% p/ w$ L' M5 w/ H9 K4 [

1 E- W8 U$ x* e4 F9 o TJZ64Ic9bvLrbz4h.jpg
# }$ l/ X, P- V4 `: [; F
4 C1 V% }$ E/ w% ?1 Q f3J0cCa2TYA3fDA6.jpg # P  F5 z+ d4 h% S$ x
8 ?) W" v' q  e' c

( L6 Q! V- W$ q' D) t$ r- V. ?* K

    4 H6 w& J1 ^9 b4 [# \/ P
  • 7 H+ m" U! F0 g$ r( o: [  e3 b
    宏观管理与政策(G04)  q1 x/ p; h* N( |4 G
    公共卫生管理与政策领域不资助某类疾病的病理、 临床与护理等研究, 相关项目申请请选择医学科学部下属的相关申请代码。* v/ D( m" h  m8 ?9 i" |
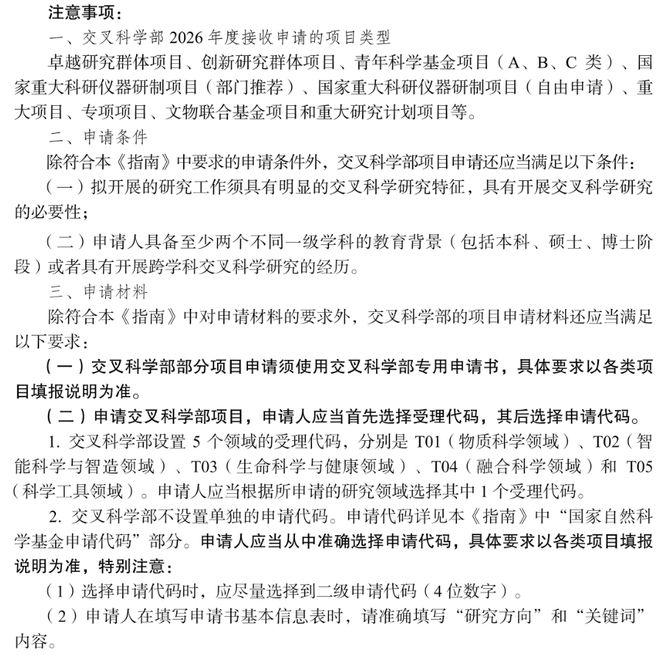
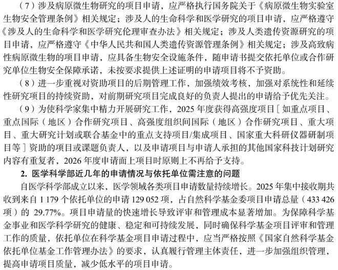
    H.医学科学部
    5 Z( ~5 K" _8 }* w3 o0 k* E8 S
    2 Y2 Z+ ]/ [8 }& [

: q. M7 }! o/ L4 z yOTbe53k577yWV2v.jpg
$ ~" V. q6 ~# \# g! ^: x0 F! ~
" T' j6 C* h$ m8 r6 G L352d2D5DSMHZzsr.jpg
6 V) C  Y& T. o
3 z3 M+ \$ I- y. r0 e jA9909289insvpXV.jpg ' e! _6 Q8 a: x0 B

  l* w" r0 P1 z) `! x" ~ l0GMZh2kzM71k08t.jpg 2 |' W# W+ S' K9 h) G) j/ E

  N! r" J' y' N HsXeiwxW8I7iAk88.jpg 2 J/ a9 \: \$ D: h

7 Q. r" J2 F6 l VscGQ3C8333Gsvsf.jpg . H: n. I2 X* y: i" `5 q' N
$ t" r$ P; G( P$ R3 W2 v
K4G5n54kZGzA8CH8.jpg
. Q, g: G# J) S4 m; }+ b, z& }: `( ]: _: v
1、医疗科学一处  D: f) g% s4 U& d; {  L4 C5 l, Z
3 T& }% ~" H5 Q
      y/ q% s1 I" @) X
  • 呼吸系统(H01)  i$ r6 I' @' j( j( B/ O8 E# z
关于肺结节方面的研究,本学科不受理已发展为肺癌且以肺癌为主要研究对象的相关申请。" q" @/ g$ c( n1 L6 W8 F

, E5 Z- K; m6 X
    # U# x- ^7 s, _' B; z3 n
  • 血液系统(H08)
    6 N4 h" w" Z# {: \
. U, C2 K! |; V* j- V+ h, B
本科学处涉及肺循环与肺血管疾病研究内容的项目, 请申请人根据所研究的具体科 学问题 , 在呼吸系统( HOI)和循环系统( H02)中选择合适的申请代码。本科学处不 资助非血液系统肿瘤的项目申请, 详情请参见医学科学部总论部分。/ o5 j7 I. R# W3 w
9 U, r/ S2 L, T) T

: A; N" m" y. f4 U, @6 a' _+ D/ _2、医学科学二处
" i5 w. I, \) C' ^* ^+ {
) F0 F% G' E  r7 _& z7 n
  f, t! V6 Q$ V% Z  K( `7 @& Q
6 K. i7 {$ E4 V6 Q& a
    & T& V$ X# _) A3 m" S4 ^" w
  • 口腔颅颌面科学(H15)
    ) w, ~1 m; N& C; e

7 q# L8 U% ^7 k* J. y不予资助:肿瘤相关的研究项目。
" e  t+ G. D; V7 L  p  ^7 I8 L3、医学科学三处/ E$ z) T6 {1 S. a1 I
; h2 X* I: K" j7 L* k) y! X
    " }: P8 i+ v& T. D- P4 ^8 O
  • 老年医学(H19)' t5 K  E/ x$ f1 i. b  f& h" a$ c
% R( o& B- _) f5 b! p* H. ]
本科学处不资助肿瘤相关的研究项目, 肿瘤研究的项目申请请参见医学科学部总论 部分。老年医学领域不资助与衰老机制无关的各器官或系统老年疾病的项目申请,此类 项目请选择相应系统的申请代码。; s6 w, b& H  k% q. q* |5 u
4、医学科学四处3 M) B7 u0 }8 P6 @$ U+ X
- F6 S5 C) j' v# Y( Z. u4 {
    ( g5 B1 F& p7 d4 ~5 m! l; W
  • 生殖系统/围生医学/新生儿(H04)( p6 l4 Y% D" \8 ?2 A6 x- G1 N; k

" K9 u! Y8 G0 i0 V% w; U9 ]不予资助:肿瘤相关的研究项目。
9 L% x' z% Q( D8 A" J' V- i5、医学科学五处
" [* ]1 I" ?1 `; ^: l  G+ T/ |本科学处影像医学/核医学、 生物医学工程/再生医学领域, 不资助肿瘤放射治疗与 放射防护的申请, 相关研究请选择医学科学七处( HIS )或医学科学八处( H29 )相应 的申请代码;不资助药物学与给药方式的申请, 相关研究请选择医学科学九处( H34、 El35)相应的申请代码。: {# `) v  g' y
6、医学科学六处
" y' v$ C' e: s4 L4 V9 @: s# o本科学处运动系统( H06 )、 急重症医学( Hl6 )、 创伤/烧伤/整形( Hl7 ),不资助与肿瘤相关的研究项目,相关研究请选择肿瘤学( HIS )下的相应二级申请代码。康复医学( H20 )领域, 不资助与康复机理、 评定和治疗手段无直接相关性、 仅是单纯疾病的发生发展等病理机制方面的项目,相关研究请选择其他系统相应的申请代码;不资助康复工程与中医康复项目 ,相关研究请选择医学科学王处生物医学工程/再生医学 ( H28 )或医学科学十处中医学( H31 )相应的二级申请代码。检验医学( H26 )领域,不资助各类疾病的单纯发病机制及其调控途径的研究,相关研究请到医学科学部相关疾 病系统内申请;不资助单纯临床检验参考系统和标准化方面的研究。此外,本科学处资助范围内,凡涉及遗传资源、伦理及生物安全的研究,需严格遵守医学科学部总论注意事项部分的相关要求。' a- e- ~! Y5 i: o: k# V; L8 r
7、医学科学七处: V$ O3 v$ G/ n# U7 u2 F
本科学处不资助肿瘤流行病学研究项目 ,相关研究请选择医学科学八处( H30)的申请代码;不资助血液淋巴系统肿瘤研究项目 ,相关研究请选择医学科学一处(HOS) 的申请代码。
7 Y+ e/ r+ n, o2 d) U* H2026年度,肿瘤学领域申请书继续试点改革,具体要求详见本《指南》医学科学部总论注意事项 “6. 肿瘤学(HIS)面上项目改革试点要求” 。
1 {2 J, T+ n/ V+ |. e8、医学科学八处1 ?: d/ t& @: N9 Q3 {) V- r

* G' i+ R$ O* `' e+ I$ m2 m  y! W$ B) }) ^

    7 j' G% E8 r0 T1 j3 x% M
  • 食晶卫生(H3004)3 d% K, a0 S3 t

    ! j7 L, s3 E3 t1 s不资助食品加工项目申请, 相关项目请选择生命科学部食品科学(C20)学科下相关申请代码。4 t1 L* ?$ o  f

    " Q' F8 y4 w  H0 ]0 x5 B7 g2 G! |- U  d) [6 v
  • 妇幼保健(H3005)和儿童少年卫生(H3006)0 h( }; Y' X: G2 i. u
    , j  H/ q# y$ |8 ?
    不资助妇产科疾病及儿科系统疾病相关项目申请,妇产科疾病项目请在医学科学四处( H04)相关申请代码下申请, 儿科疾病项目请根据其疾病系统选择相应的申请代码。0 Z$ s) {2 r. s; _3 z2 {8 ?1 ~

    + ?8 ~& s6 ^+ @) P" ^: a8 ]- Q! c' g+ Z5 z2 O+ \7 d4 L7 W
  • 卫生毒理( H3007)3 d: c- }- ~6 c' d" O
    ) j% @  [; v" d6 t
    不资助药物毒理项目, 相关项目请在医学科学九处( H35)相关代码下申请。) p# l% H/ Y9 v1 y

    , L& G% L1 \7 |, ^) X/ T- K% g5 Q# \5 Z) ?- O* w
  • 卫生分析化学(H3008)1 Z! B. C% M6 U& X; w6 r, j$ j

    ! G6 E1 ^" t/ y) v9 \: {7 Y不资助临床检验项目,中目关项目请在医学科学六处 ( H26)相关代码下申请;不资助药物分析检测项目,相关项目请在医学科学九处 ( H34)相关代码下申请。; u! j! b' h4 u

    6 V2 ^) y" ~8 m2 G- p4 Q) G9 q  V! A4 w2 J
2 R% g  T$ Z  `: }7 p% F+ \8 J

    ) K* I/ m  w8 u
  • 流行病学(H3009、 H3010)
    4 B$ X5 Z0 U$ r
    : Y. ~4 @, b7 @, S: x  F6 r1 V不资助非基于人群的单纯实验室研究项目。 非传染病流行病学( H3010)不资助卫生经济、卫生政策、医院管理等卫生事业管理相关项目申请i青选择管理科学部下属相关代码;传染病流行病学(H3009)不资助非基于人群的单纯病原学、 疾病发生与治疗及预后的研究项目申请, 请在医学科学部其他相关申请代码下申请。- W7 d2 u+ T- A  o2 V/ Q
    ( ~/ q0 ^8 q+ _  y

    , h' G$ ]! V6 T& Y6 J4 R* y: O
  • 行为、 心理因素与健康(H3012)
    2 f, G7 }7 b# w# R0 {: U0 X
    # K  ]3 F4 ?. W& R8 c% g不资助非基于人群及预防的精神心理性疾病临床和实验研究, 徊关申请项目请选择相关科学部的申请代码。
    # X' P5 G' v# d, C, k& b0 ?/ ~  a2 W' I8 t8 v

    3 y7 a/ W/ V! L5 u# a! y
  • 地方病学(H3013)
    : w! W* K7 r' a9 O
    4 L3 r  X% i6 }# F' m; `4 i  G& q不资助不具有地域特征的疾病项目, 相关申请项目i青选择相应的疾病系统申请代码。
    % U( x8 k* G6 ]3 v' _$ }1 _, E
    ! i# |! j7 f5 d# E' J" B; ^/ ~3 d
    9 W# I5 ?0 Q8 ^

. e* O# f: W5 f+ n" l9、医学科学九处  H# m* e4 r. Y+ q' Q7 h
对于具有新药研发前景的创新性基础研究, 申请人应提供所研究化合物的分子结构或母核结构, 注重加强知识产权保护, 处理好项目申请和商业保密的关系。包括化学结构在内的些关键内容或关键技术,如不便在申请书中介绍,申请人应将其通过保密信 函直接寄至本科学处,并在申请书中予以说明。如果研究内容与原导师团队的工作相似或是原研究生或博士后课题的后续研究,申请人应征得原导师同意,并在申请书中附上 原导师的同意函。
+ k  d  T: ^: H% |10、医学科学十处
5 k* |+ I7 |8 F本科学处不资助无中医药研究内容的项目 , 单纯的现代医学研究项目,请在医学相关学科(HOl ~ H30)申请;天然药物研究项目,请在药物学(H34)或药理学 (H35)申请;中药资源研究应体现中药材的特有属性,如中药材生产过程的产量、 晶质相关特性研究,开展中药资源保护、生产和新资源研究,不支持非药用植物、非药用动物、非药用矿物的资源研究;中药药效物质和中药药理学研究须说明与中药功效的相关性或对中药学科发展的学术价值;中药药剂学中涉及负载临床疗效关联物质的新剂型应充分体现中医药理论的指导并以解决中药临床应用中的突出问题为导向;少数民族药学研究应写明与少数民族医药理论或传统用药原则的相关性;不资助非自然科学属性的中医药研究项目。研究中药复方或针灸穴位的项目 ,应在申请书中介绍处方组成或相关穴位,如不便在申请书中介绍,应通过保密信函将其直接寄至本科学处,并在申请书中予以说明。不符合以上要求的申请将不予资助。9 O+ p2 O+ ?' e
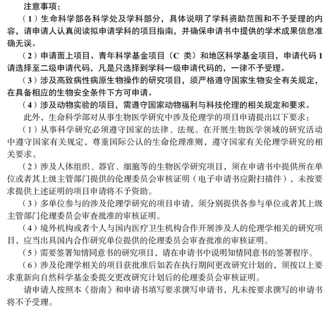
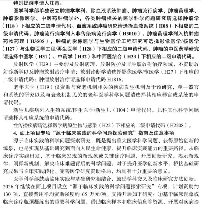
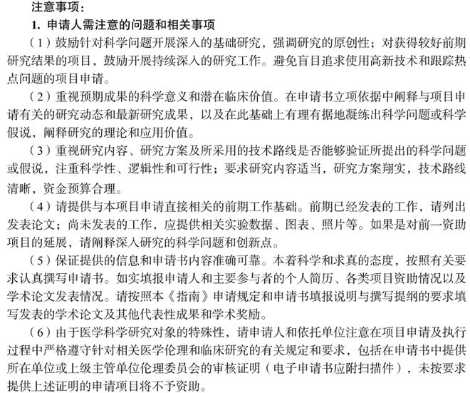
T.交叉科学部
: {+ H5 O$ e5 Z; v) {! z# P DO0T1oT10R2r0RJc.jpg
/ T$ L( X7 s0 t wLpGAPs3lZ1eHAla.jpg
) Q" v' A! ?# R& T$ a) ^/ m& n) b, w0 w/ s6 ~
编辑、审核:艾克旦
* V5 X8 j7 c# s# e
- E, c: j7 U+ {6 O' S版权声明:本文由“TOP大学来了”综合自“国家基金委”,文章转摘只为学术传播,如涉及侵权问题,请联系我们,我们将及时修改或删除。
集群智慧云科服专利申请服务
您需要登录后才可以回帖 登录 | 立即注册

本版积分规则


快速回复 返回顶部 返回列表