找回密码
 立即注册
查看: 331|回复: 5

新一轮高校“扩建潮”,来了!

[复制链接]

4077

主题

535

回帖

1万

积分

论坛元老

积分
12921
发表于 2026-2-21 12:05:24 | 显示全部楼层 |阅读模式
近日,湖南省人民政府办公厅印发《关于推动2026年一季度经济实现平稳起步的若干举措》,明确提出“推进利用专项债收购存量商品房用作保障性住房、人才住房、安置房和大学生宿舍等工作”。
/ I1 f" @' `7 |
6 `4 p" e/ P: S其实,去年以来,已有多所高校通过购买、租赁等形式,扩充宿舍资源。
8 l0 y! Q2 l/ @4 E, s1 G; L" F; S/ n; |. E: y0 _; N
' Q1 J# l" A/ u% V# A: ]
rBBerbxbFjgRlg0E.jpg 一批高校,“砸”数亿买房 d4bBGApRC3Pi4qZ1.jpg
6 ?4 u- W- N5 r8 \, l

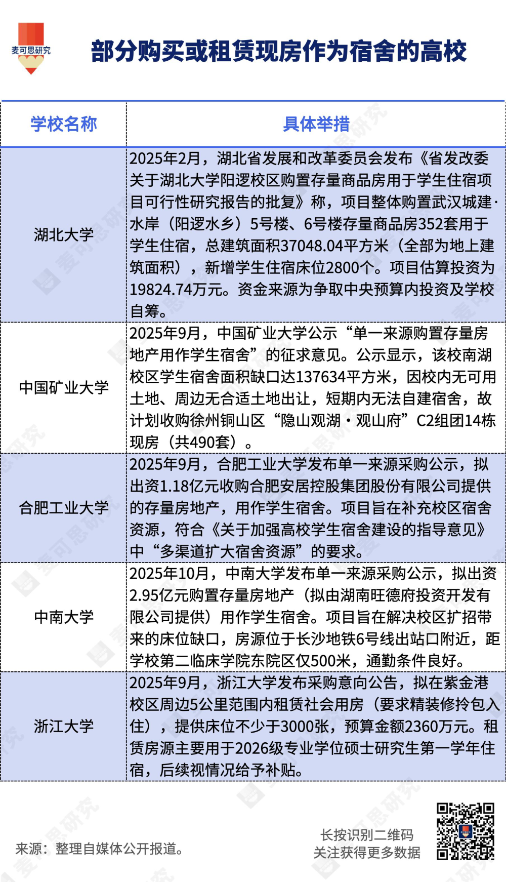
. v8 D; s' c0 N) P湖北大学成为全国首个收购存量商品房作宿舍的高校。
- u$ [8 k- Z) i3 h$ Q. Y* e* [4 x* b0 e- S

# r* d3 N6 X7 a: w+ P" F/ V6 V* r2025年2月底,湖北省发展和改革委员会官网发布的一则批复文件显示:湖北大学阳逻校区正申报购置存量商品房用于学生住宿,项目估算投资19824.74万元。资金来源为争取中央预算内投资及学校自筹。1 F$ \+ Z# u9 j% d( ~, C
+ K5 b/ k$ e, X0 Q, E, W4 @
) U8 w, x! X( g. F/ b' D7 F
该消息彼时引发社会强烈关注,该校相关工作人员表示,购置存量商品房用于学生住宿是根据国家相关政策进行的,“国家发改委等部门有相应的规划和政策,也比较支持这种做法。”$ T9 z) h7 s, D/ b0 z5 Z; a
# p& R: y0 `! P- k. y
! s& E- g  [$ M9 N  @% A
在湖北大学率先破局之后,浙江大学、中国矿业大学、中南大学、合肥工业大学等高校也纷纷掀起“置业潮”。4 L+ @$ p3 U- p6 h) z" ]% p
4 d7 f- H4 z" h2 H% Y* `4 O+ Z
  n0 W, a* c0 e0 a
2025年9月,中国矿业大学发布采购公示,拟出资2.93亿元收购490套现房,用于南湖校区学生宿舍。学校表示,南湖校区因无可用土地、周边无合适土地出让,短期内无法自建宿舍,故收购房源距校区约6.5公里,骑电动车5分钟可达地铁站,配套成熟。同月,合肥工业大学拟出资1.176亿元,购买存量房,补充宿舍资源。
$ `) g! Z# R/ f7 |
9 P; N) v# E# _: m- t/ ?
9 i0 ?0 ]8 t7 P, \4 K( o
l0bQu0eB8C0g0ZQI.jpg & S6 M: W5 V; D$ G" V
, v/ Y/ P8 R/ `; t* D- S) V
如前所述,高校通过租赁、购买等形式扩充宿舍资源,已经得到了国家政策的支持和鼓励。+ W8 _, s% B( |) l, f7 p; X1 M0 S! _# m8 g

5 z. C' ^9 `- v; h8 o

8 D2 [9 j% {2 a. ?7 f国家发展改革委、教育部等七部门于2024年初联合印发《关于加强高校学生宿舍建设的指导意见》,明确提出要通过新建、改扩建、修缮改造等多渠道补齐宿舍短板,并将宿舍达标情况与招生计划直接挂钩# H+ }3 u' \7 S' g* N$ |0 b- K/ k* J$ K
  G8 J' ^3 u% @- n7 W
! X) d8 @  p9 k, z* s8 `
该《意见》强调,对宿舍面积缺口大且整改不力的高校,将限制其招生规模。同时,《意见》明确“中央部属高校学生宿舍建设以中央投入为主,加大对地方高校学生宿舍建设政府投入”,将高校宿舍建设纳入了国家财政投入。
- J( W1 k+ _+ I$ R2 p1 z. K
: S1 t' T' L2 I$ p+ B6 D) v

' `8 I& k& s: L- u1 C随后,广东、山西等地相继出台实施细则,鼓励高校通过租赁社会房源、盘活闲置房产等方式扩充住宿资源。# f3 n, a1 B$ l; h  h
$ F6 a2 E  t' I) B

; X( f# f9 ~3 n; u4 U2 p6 M RtqsExepLYPLtX3D.jpg 研究生宿舍,更紧张! CW5xBBVskpW7bu7O.jpg * m% {6 D( m4 p$ Z; ]
% [( ?4 H! k* a+ N9 a1 w
高校为何宿舍不够住了呢?0 H% Y1 T0 E$ t* o9 K

. l4 Q+ B7 d, M9 x2 K% V% G% b! ]

9 k9 c6 z( r% G- ~9 o6 g  Y; V教育部数据显示,我国高等教育在学规模从2015年的3647万人,提升到2024年的4846万人,10年间增幅约33%。与此同时,囿于土地资源稀缺、审批流程复杂、资金预算有限以及工期较长等诸多因素,宿舍规模的扩大跟不上学生规模的增长,多重因素叠加造成了“大学宿舍危机”。) n" a" \4 N! d. Q; M9 D, z

4 j4 m% j% o: B6 d# w
$ Z' X5 @2 r: W1 s8 x. e
值得注意的是,相较于本专科大学生而言,研究生的住宿问题似乎更加棘手。我国研究生招生人数从2015年的64.51万人到2024年的135.68万人,十年间翻了一番,增幅远超高教整体
. F4 X2 o; E2 u* B) e& }6 R4 \2 [% E. d
4 P+ M6 i5 ^% G* v3 C, Z
这直接导致部分高校不再为全日制专业学位硕士生提供住宿,或者设置了限制条件。早在2019年,复旦大学就宣布,除少数民族高层次骨干人才培养计划等类别外,不安排专硕生在校内住宿,学生自行解决。- c4 u6 q5 k* W% K

5 n0 s' h, a. B+ c! h) V# J8 z

0 ?6 Y7 |) [) o% _! [! S麦可思研究浏览了部分高校发布的2026年硕士研究生招生简章等文件,发现北京大学、南京大学、南开大学等均明确表示,学校不安排专硕生住宿。
/ I" H- B2 i: E+ x1 x% H  J7 q# Y2 X& L- L9 y. K: W7 E
0 N$ @- I% Z. z9 G9 b
北京大学:专业学位研究生、非全日制研究生、人事档案未转入该校的研究生、已由院系安排或协助安排住宿的研究生,学校不安排住宿。
5 @7 a- {: I1 _- h8 t
( N6 R) N3 S, E, U$ A" Z, d2 s) S3 }
; R; A6 ~5 a0 A* @! O: F
南京大学:2026级南京校区专业学位硕士研究生原则上学校不提供校内住宿,学生需自行安排。% C5 I2 q5 M: D5 e+ i
! J' X0 K  h; z0 O3 C

; E: E* r+ {$ M% w4 F4 }对外经济贸易大学:学术学位硕士研究生学校提供住宿,专业学位硕士研究生学校不提供住宿(全日制专项计划除外),学生需自行安排住宿。
) r8 X# y% w4 X2 |3 M. B! H" k$ m
; T, F: m; I( c1 J* D: R( b
$ j! ^& G/ V, U9 e2 l) ]
为解决研究生住宿紧张的难题,浙江大学拟用2360万租赁社会用房,主要作为2026级专硕新生宿舍
) e* K- \6 r5 q9 r# \
' _7 ~! d5 M6 d- G

! d3 M* p& \* q# O* }$ [有专家分析称,购买或租赁现房作为宿舍能大幅缩短建设周期,且相比自建或许更具成本优势。但高校需要结合学生规模变化趋势,提前制定应对机制,为新购或新建宿舍留出灵活的应用空间,如转变为教师宿舍、人才驿站等,避免未来出现大量“空置”的现象。( y6 S# ?. l  r$ X2 n: ~- a9 I; |
0 a5 F. a: B; ^+ Q/ f9 T% G, @: I$ `

7 C% n# i- q, J( @主要参考文献:( K- X3 Z, _0 l  l! ?( d: M
[1]教育部、湖南省人民政府等网站.
( w1 _  X- _& r" L9 T[2]多所高校收购商品房作学生宿舍. 第一财经,20260127.& `5 Z+ A! U, g6 i& ~
[3]多所高校官宣不再给部分研究生提供宿舍|专家:未来应该是常态. 浙江日报百家号,20231212.
+ f5 H( q' x. |, L, n: ~- W* f7 K[4]湖北一高校拟购置352套商品房,用于学生住宿. 湖北日报客户端,20250228.
集群智慧云科服专利申请服务

4077

主题

535

回帖

1万

积分

论坛元老

积分
12921
 楼主| 发表于 2026-2-21 12:05:36 | 显示全部楼层
高等教育生源在未来十几年内的“快升—短平—陡降”变化,使得高校扩建处于“两难”———生源“快升”期间的扩建很有必要,却完全有可能成为生源“陡降”期间的额外负担。这就是一众国家重点大学要求专硕生自己解决住宿问题的根源所在。
集群智慧云科服SCI/SSCI/EI期刊发表服务

4077

主题

535

回帖

1万

积分

论坛元老

积分
12921
 楼主| 发表于 2026-2-21 12:05:48 | 显示全部楼层
人口急剧下降,任何浪费都是可耻的

30

主题

440

回帖

1420

积分

等待验证会员

积分
1420
发表于 2026-2-21 12:06:00 | 显示全部楼层
是不是有些胆大妄为的欲从中渔利

4077

主题

535

回帖

1万

积分

论坛元老

积分
12921
 楼主| 发表于 2026-2-21 12:06:12 | 显示全部楼层
各个阶层的学员都枯竭了扩建这么多高校有什么用呢?

74

主题

2196

回帖

6841

积分

论坛元老

积分
6841
发表于 2026-2-21 12:06:24 | 显示全部楼层
这些年没有宿舍都住在哪里
您需要登录后才可以回帖 登录 | 立即注册

本版积分规则


快速回复 返回顶部 返回列表