找回密码
 立即注册
查看: 688|回复: 0

多所高校明确:2026 年起,学硕全部要读博

[复制链接]

4077

主题

535

回帖

1万

积分

论坛元老

积分
12921
发表于 2026-2-17 17:34:49 | 显示全部楼层 |阅读模式
不久前国务院学位委员会关发布了《“博士+硕士”双学位项目试点设置管理办法引导》的通知,预计今年各高校就要遵照执行。: N7 q7 N( B; J5 a# K+ k2 Y; a
xUzZWfp9F3IP9ONV.jpg 图源国务院学位委员会
. o0 c5 T$ p6 p% u( c2 e
9 K0 w: O- m" B; h% f4 L
; X# }3 j% i! D1 R

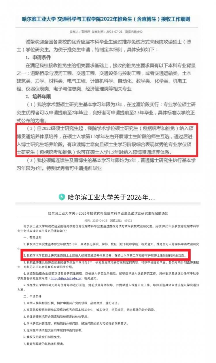
$ l- k  Y/ U; s. I% I% T2 ^加上,某工信部直属高校发布《关于2026年接收优秀应届本科毕业生免试攻读研究生报名的通知》,明确提到:“全校学术学位硕士研究生原则上全部纳入硕博贯通培养体系培养,在硕士入学第二学期即可开展博士生阶段的师生互选;全校直博生及硕博连读生的基本修业年限均为5年。”
' B: ?: B' J7 T' i, C对比2024年的文件,该校的表述为“部分学院学术学位硕士研究生(包括统考和推免)纳入硕博贯通培养体系,硕士在学期间每学期均可申请”,可见,今年的覆盖对象已扩大到全校范围。
, x# C9 L7 @' {$ ~: r b6mr7mUw8B7282V8.jpg 图源网络
5 F$ {% k6 @+ S4 E4 K- W0 j- o
6 S) S' D& ^3 \# i! A1 x

& w4 j5 X; l7 a

( G6 _1 N2 `  O9 S+ c% Z5 i. o当然,这也不代表所有的学生都有机会获得直博的资格,纳入体系不代表不需要申请和考核。但近年来,确实有不少高校在增加直博生的比例。
" A4 f' e3 N( l+ H. _多校强调“本硕博贯通培养模式”8 z* |1 m/ B! P3 l. N! |1 H' k
01复旦大学0 _4 N3 k" X: E& `# v
✅ 复旦大学强基计划2026级拟录取名单中,直博生的人数高达104人,占比从去年的50%上升至64.6%
  G' T9 V" b4 H4 G: g  `✅ 最新成立的新工科六大创新学院,今年投放超1000个本科招生计划数,推出18个本博、本硕融通培养项目,覆盖创新学院43%的本科生源;4 D2 n0 V7 P" F: D4 ?- y3 }
✅ 复旦经济学院设立数理经济拔尖班(本博融通),入选者100%具有保研资格。4 a( Y1 o; ^& X4 h7 ?
pVnXxhqzgrXsLB08.jpg
6 C# f" n! |2 D' k( L! C
& p* Y$ q8 L: D/ L& G0 O/ ` rpR7vB0Ks0CDvM4r.jpg 图源复旦大学
  X7 r4 F4 v; U4 O. _
8 c7 v4 @3 I. X) c2 }1 a" f
- D& z& W% ]1 J# x# T
9 }* k4 q+ L  e% r1 ~
02中国科学院大学
. c$ n0 b( Q. E" g" C2025年,中国科学院大学录取的本科生全部进入贯通培养体系。贯通培养分为两个阶段,学生可根据自己的学习节奏有一定的弹性安排。9 y8 E% f# l6 ~+ |, O. |3 G
fy2s0sK33vVR0VOx.jpg 图源央广网教育
3 G: Y8 `+ P, L9 \9 `$ H9 d. F- \/ d" B; b
7 ~' B9 ~0 h& M$ d% I. U
# L/ [# }6 V. F5 L; x, W* n
03武汉大学
; `' j! N$ z( B2025年武汉大学进一步扩大接收直博生规模,接收数相比2024年增幅超过50%。
. ]( E9 A4 {" f. @, B pJkW8qqCzaiTCCQv.jpg 图源武汉大学5 Z# K1 I+ Q) w$ t
, n, Z: a1 v8 ^1 F% x

1 \1 l! ^# Z, u4 J1 \/ q
8 S" M7 z: ~* e( O! o4 }
04中国石油大学(北京)5 b* Z: J1 G/ E# q- y8 X
学校自2019年起试点实施本博一体化培养项目,按“4(四年本科)+4(四年博士)”贯通本科生和博士研究生培养阶段,在一级博士点学科全面推行本博一体化培养项目,每年3月从大二学生中选拔优秀者配备高水平博导一对一带教,大三末通过考核即可转段,提前进入博士阶段。
" b/ }8 o1 p: u, y+ e0 T# z IVsm9tnDPyYy29z2.jpg 图源中国石油大学(北京)
2 Z% t5 k& ?% s0 O" A% M
1 R! Z+ I: I4 Q: ~. [

2 Z, e1 b5 w  u4 ]' u( f* _; m* F
( v; L/ ?- o# T1 _& v8 c. G; `
05福建福耀科技大学- l4 J2 C, e  B: q
据福州晚报报道,2025年3月21日,人工智能时代拔尖创新人才培养座谈会在福耀科技大学举办。25年,福耀科技大学计划招收100名以内学生,采取本硕博贯通培养模式,与剑桥大学、牛津大学、斯坦福大学、麻省理工学院等数十家国外及港澳台地区著名大学合作教学,学生将获得福耀科技大学及其他著名大学的双学位。& g6 \4 ~' ]0 {( F: j& g+ e8 X
06深圳大学, M4 U9 X+ \& j
25年4月21日,深圳大学人工智能学院正式揭牌成立。在人才培养方面,该学院构建起全面的本硕博一体化专业体系。9 e2 C, w. f* t1 I
an40APuuq5OAo99o.jpg 图源深圳大学
0 f& @0 r* p& ]7 v, \/ j( ~+ V! v) [7 |' P2 f3 F5 Z/ a; b! ]! k3 A; m

& B! |+ w( \0 ^! q; [7 e7 ?3 x4 B
6 ]4 A& C7 i. n* ?
07北京理工大学
5 k# m5 V, G" z/ f0 r0 Q' p北京理工大宣布:建立“卓越班”,培养7年毕业的博士。建立“智能班”,本硕博贯通,培养人工智能领域的拔尖创新人才。
( V( I- h3 _3 T8 k7 {08北京交通大学
1 F& b/ |4 W) w' }( o北京交通大学开设詹天佑试点班,试点班围绕“智慧交通”一流学科领域,打造本博3+5贯通拔尖人才培养特区,培养智慧交通领域科技领军人才。符合学校基本保研条件者,不设成绩排名比例要求,直接取得直博本校资格。; o4 E% `5 a1 X+ l" H: I  o
09北师香港浸会大学: K" t3 l" P! e% ]' P
北师香港浸会大学传出消息,2025年推出本硕连读“4+1”、本博直升“4+4”、“3+1+X”等多项招生培养计划。  a; v$ L) {) `# m
fgrrGDPsEckh0P0Y.jpg 图源北师香港浸会大学
" y2 R0 f# x! v8 U. A7 Y4 x& G5 j7 e! G8 s0 q
& o( ?( T+ S2 D! A8 L

/ Y3 F0 n+ ~3 e/ z直博或成为大势所趋?0 X) E: O- j9 s. V9 H) K7 k
可以看出来的是,学校对于硕博的培养愈发看重,所以近几年各高校的推免比例也普遍提升。' J" y. M0 t; |' p
就以国务院前段时间发布的《“博士+硕士”双学位项目试点设置管理办法》来看——2 U0 ?1 t% A5 @( n
✅“博士+硕士”双学位项目(以下简称博硕双学位项目)由试点高校自主设置,围绕科技发展、产业变革、自主知识体系构建等重大需求,依托具有显著优势的学科专业,组织多学科交叉融合、协同育人,支持项目学生在攻读博士学位期间同时攻读另一个学科专业的硕士学位。6 E$ X' ~: ?! A! l0 n2 c- g
Jzqj1qrpqrrK7mkr.jpg 图源国务院学位委员会
5 j, M' ~: u6 ~& o+ e- s0 a9 v
4 Q$ r; p1 ]0 w; k" u3 d( \

' r+ l3 e( F2 T  ?" h/ O% h2 d
; O/ p$ Y; R" @
✅且【试点高校设置博硕双学位项目的两个学科专业原则上均应具有博士学位授予资格,研究生教育学科专业目录中未设置博士培养层次的专业学位类别除外。博士学位相关学科专业建设水平和人才培养质量应居于国内前列。】8 C! [0 G' P% x2 Z* S. q. [9 o
Ger6ZrJ0IMEkQfgQ.jpg 图源国务院学位委员会
5 {8 j" U) l0 {0 Q  C: J* N7 R+ h* F: x, Y# o" |5 |0 V# _( w) i  o
1 @1 ^4 W! B0 j7 g

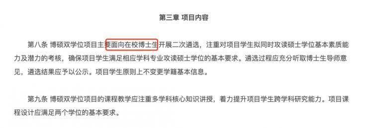
- s, \$ J* y) G, L* K✅在遴选上依据【博硕双学位项目主要面向在校博士生开展二次遴选,注重对项目学生拟同时攻读硕士学位基本素质能力及潜力的考核,确保项目学生满足相应学科专业攻读硕士学位的基本要求。遴选过程应充分听取博士生导师意见,遴选结果应予以公示。项目学生原则上不变更学籍基本信息。】
. z! j) o" r* {5 Y, \换言之,在已经攻读博士学位的基础上,还可以拥有一次获得第二个硕士学位的机会,这对很多专业能力素质高、有较强迁移运用能力的同学而言确实是很不错的机会。) O5 u$ M, o- Q2 @* H5 W
也从侧面反应了国家已经在对硕博的培养模式进行了探索和改革。; a% s* ^6 s; D$ m7 u8 K! |8 }
未来的某一天,和你竞争的看似是硕士,还可能是拿到了博士学位的硕士……交叉复合型人才很吃香。; R4 u( q/ I3 S; V8 G; ~
总结一下:# M: x  A4 \! {3 {' Z0 @
✅ 未来在政策的指引及越来越高校的带头下,相信会有更多的高校探索符合校情的本硕博贯通培养模式;) p1 S# X) C& J( L3 c6 d; W+ s
✅ 未来单纯的学硕将变少,复合型高学历人才将越来越吃香;
% x5 j0 ~* Y" D" f; V% s# F* H  T2 X! W大家在择校及就读期间,可以多去关注院校发布的相关信息,如果有相关政策,不妨好好了解一下~
集群智慧云科服专利申请服务
您需要登录后才可以回帖 登录 | 立即注册

本版积分规则


快速回复 返回顶部 返回列表