找回密码
 立即注册
查看: 1047|回复: 5

【今日Science】长江禁渔四年,成功遏制了七十年的生物多样性下降趋势! | ...

[复制链接]

4077

主题

535

回帖

1万

积分

论坛元老

积分
12921
发表于 2026-2-17 17:16:47 | 显示全部楼层 |阅读模式
白鱀豚功能性灭绝、
, R* i8 w5 {9 y+ C  F5 X5 z8 I1 d7 [( d
白鲟消失、
" I$ K! u' d) Q4 u# |$ G) W7 n8 Z
0 i" ]8 N) _0 ?  }! U" N" s135种鱼类难觅踪迹, ^$ g" s' E8 n+ E& i  t

" a# J8 i3 m: ~3 n% G......! {( s% \0 w; j& Z# @) ^2 [
9 m9 Z/ d* d0 K: G
——曾几何时,长江这条“母亲河”的生物多样性危机,让人心痛不已。自20世纪50年代起,受过度捕捞、污染、大坝建设等多重影响,长江经历了长达七十年的生物多样性衰退。
, R+ A) G0 ~) W" z& Q& K% m9 g0 L6 K( l7 @
2021年,我国启动为期十年的长江全流域禁渔,这一耗资27.4亿美元、涉及11省、回收11.1万艘渔船、安置23.1万名渔民的“史上最严禁渔令”,究竟有没有效果?今天发表在《科学》(SCIence)的研究给出了明确答案:长江禁渔成功遏制了七十年的生物多样性下降趋势,鱼类数量、体型、健康状况全面改善,濒危物种重现恢复迹象,为全球大型河流的生态修复提供了教科书级别的范例。
+ M. [& o& d5 N0 c. _9 t
. R/ A) [2 d: E+ y  ?今天,我们就来拆解这场“生态救赎”的成效、原因与深层思考,看懂长江禁渔背后的科学逻辑与生态意义。
$ Q8 z5 _6 E% }# p- B6 e" g
0 B* X) N; m8 H0 z6 I nicvGVBbxukKxcqc.jpg 一、长江曾遭遇怎样的生态危机?
# t1 n" W1 c# j' ~" r8 U7 d
1 b& A2 R) h0 `: s- h8 X* a要理解禁渔的成效,先得知道长江曾面临的困境有多严峻。. n( L, J' Q5 M3 Q3 X- z9 T
作为养育我国30%人口、贡献40%GDP的黄金水道,长江的生态代价极为沉重:
: o% _4 h' V7 W2 l
    & n6 t) J9 I9 P, p' l2 y$ q0 r! {
  • 渔业产量从历史峰值锐减至四分之一,过去常见的江鲜变得稀缺;
    / z0 Q5 y. N, n" g
  • 特有物种接连消失:白鱀豚(长江江豚的“近亲”)功能性灭绝,白鲟——这种能长到7米长的水中大熊猫,再也没能出现在监测镜头里;1 s% [  D( S4 ^$ h! K% T8 ^+ Y0 ~
  • 135种历史记录中的鱼类,在近年调查中彻底消失,剩下的许多物种也处于极危状态;
    / e& a$ I. s8 {* b4 n) O' {, a
  • 过度捕捞是核心诱因之一:密眼网、电鱼、毒鱼等非法捕捞手段,不仅捕走成鱼,还扼杀幼鱼,导致鱼类断子绝孙;再加上采砂、工业污染、大坝建设导致的生境破碎化,长江生态系统濒临崩溃。  U6 c; w1 H+ f" @% W, v. r
尽管此前我国也采取了春季禁渔、建立保护区等措施,投入超3000亿美元改善水质,但生物多样性仍在持续下降。直到2021年全流域十年禁渔实施,才真正按下生态刹车键。; {6 j- i" E/ h+ A. p' E
二、禁渔4年,长江交出了怎样的生态答卷?
4 o0 R# T  y7 A- j- n# d7 l- K0 {: i9 V/ {/ D- }
研究团队通过监测2018-2023年(禁渔前3年、禁渔后3年)长江57个江段的鱼类群落,发现了一系列显著变化,核心成效可以总结为三升一恢复。为了理解后面的内容,先通俗解读几个关键科学术语:: e: R2 w% Q8 u6 O
    & v6 W" A6 D: a5 Y
  • 生物量:某一区域内生物的总重量,反映物种的整体规模;
    - a+ b; y# H+ ?4 \: w
  • 物种丰富度:该区域内的物种总数,反映生物多样性的基础;
    : s5 B6 a: k. i: x
  • 肥满度:根据鱼类体长和体重计算的指标,数值越高,说明鱼类越健康、营养越充足;
    * ~5 `4 N8 c6 q8 `7 L' Y
  • β多样性:不同区域间物种的差异程度,反映生境的多样化程度。
    " O4 w) h  G" O% M. T
1. 生物量暴增:鱼类总重量翻两倍多5 L# t" X  W4 d. I- L9 ?
& O: q, c  L+ F* X
禁渔后,长江鱼类的总生物量中位数增加了209% ——简单说,相同面积的水域里,鱼类总重量翻了两倍还多。这意味着长江里的鱼变多了,生态系统的生产力在恢复。( E: f) ~% W( B( M# t- k* e* J
更有意思的是,鱼类的分布变得更均匀了(物种均匀度提升7%)。过去因为过度捕捞,少数耐捕的小鱼占主导;现在不同物种各归其位,生态结构更合理。, B  w9 j" y/ t: }9 m' `) k
2. 体型逆袭:大鱼回归,小鱼占比下降
$ I6 w, ?) J4 M7 u# T. i
0 W$ }3 M- p6 d, e* ]" \这是最直观的变化:
  @) L, @8 W0 x* E: Q; r6 d4 [/ A

    4 e' ~' T# X- `4 D2 J  }4 e
  • 大型鱼类(最大体长超过200毫米,比如黑鲷、长春鳊等经济鱼)的生物量暴增232%,而且个体变得更大、更健康——它们的肥满度显著提升,说明不用再担心被过度捕捞,能正常生长繁殖;
    , `4 x3 ]6 e% D7 j6 [9 R3 U
  • 小型鱼类(最大体长小于200毫米)的生物量反而下降了18%。这不是坏事,而是生态系统回归平衡的信号:大鱼数量增加后,小鱼的天敌增多,自然形成“大鱼吃小鱼”的正常食物链,避免了小鱼过度繁殖导致的生态失衡。1 ^- w* ]; F8 C- O3 z# ~- O" h, c, ^
3. 多样性提升:物种数增加,生态更稳定2 l1 b/ v+ b" o
: I6 r/ V5 M- x! I- e" R) ]* M
禁渔后,长江鱼类的物种丰富度提升了13% ——越来越多久违的鱼类重新出现。不过,不同江段间的物种差异(β多样性)没有显著增加,研究人员解释,这说明生态恢复需要更长时间,要让各区域形成独特的物种组合,还得持续保护。
) X* }- Z1 z: U4 z4. 濒危物种复苏:江豚、鲟鱼重现希望5 y8 T. V/ s- d! n% P! P

1 G& \/ L8 _6 z8 y, @- U4 ^& L这是最让人振奋的成果:
$ f6 z0 n) @$ i0 f% f: V

    % Q3 m+ M" B/ n+ Q" d
  • 长江江豚:作为长江现存唯一的淡水哺乳动物,其种群数量从2017年的445头增至2022年的595头,增幅达三分之一!江豚数量增加,一方面是因为猎物(鱼类)变多,另一方面是禁渔后误捕、船舶撞击减少,水下噪音降低,生存环境大幅改善;( Y. Q& r, C6 Z2 O& S5 A3 a
  • 长江鲟、胭脂鱼、似鳡:这些曾濒临灭绝的鱼类,虽然仍很稀有,但已出现初步恢复迹象——监测中发现的个体数量增多,而且不仅是人工增殖放流的个体,还有自然繁殖的幼鱼;' i0 T2 I% x7 ~  r/ _& |% M
  • 洄游鱼类:比如窄体舌鳎,禁渔后种群数量增加,洄游范围向上游延伸了更远距离。这说明,随着捕捞压力消除和栖息地改善,鱼类的迁徙、繁殖等自然行为正在恢复。7 v" n$ s* m: D) f
三、不止不准捕鱼
9 B8 x3 o" S: @# ~' k" X& d1 g1 m5 _+ q
很多人以为禁渔就是不准捕鱼,但研究发现,长江生态恢复是组合拳的效果——禁渔是核心驱动因素,但水质改善、船舶减少、生境修复等配套措施同样功不可没。研究团队用结构方程模型分析后发现:
: @1 W1 @: ~- L
    * |+ g+ H+ R3 a3 _; F' ^2 N
  • 禁渔是首要驱动因素:彻底消除捕捞压力,解释了鱼类生物量增加的30%、物种丰富度提升的7%,是生态恢复的压舱石;
    & j% Q& i3 J3 q" X, f4 p" c* }4 I
  • 水质改善锦上添花:禁渔期间,长江的硝态氮、总磷等污染物负荷下降,水质变好促进了鱼类繁殖——比如优化了鱼类产卵所需的泥沙环境和温度条件;, X4 X7 \* z9 i+ l7 l7 e
  • 船舶减少、生境修复助力:航运管控减少了波浪对河岸的侵蚀,河岸植被缓冲带建成,为鱼类提供了更安全的育苗和栖息环境;土地利用的规范化,也让生境更多样化,满足了不同鱼类的生存需求。
      g* V# F+ [& h  `  _
简单说,长江生态恢复不是单一政策的胜利,而是全流域综合管理的成果——既停止了对鱼类的直接伤害(禁渔),又改善了它们的生存环境(水质、生境),双管齐下才实现了七十年未有的生态转折。7 e1 Y; U# Y7 H; f# C
四、理性思考:长江生态恢复,仍有三大挑战
- a9 u8 l9 h1 _* x/ H8 R6 e+ ]( @( Q, z* {% W6 ~+ u6 M' t
尽管成果显著,但研究也客观指出,长江生物多样性的未来仍存在不确定性,三大挑战亟待解决,不能盲目乐观。
5 U7 K( Y& \0 R9 \/ G) B$ q1. 大坝导致的生境破碎化仍未解决, L1 l$ J! [! Q) `

9 Z; k5 j) N' W! ~% L7 M: R葛洲坝、三峡大坝等水利工程,虽然带来了防洪、发电的巨大效益,但也切断了河流的连通性。像中华鲟、长江鲟这样的洄游鱼类,原本要到长江上游产卵,但现在被大坝阻挡,无法抵达历史产卵场。
' F3 ^( X$ R/ T" s0 S禁渔让这些鱼类的个体存活率提高了,但繁殖难的问题仍未解决——没有合适的产卵场,自然繁殖就难以持续。未来可能需要通过建设过鱼设施(让鱼能越过大坝)、打造替代产卵场等方式,破解这一难题。
- v. G* v6 J/ Q% T9 V2. 新型污染成为隐形威胁
' i; }3 h; P: l
9 y* }) k/ ?4 D2 }, ~除了传统的氮、磷污染,微塑料(注:我并不认为存在这个问题)、药品等新型污染物正在成为长江生态的新挑战。我国人均药品和个人护理用品使用量位居全球前列,这些物质通过污水排放进入长江,对鱼类和其他生物的健康造成潜在危害,目前其长期影响还在研究中。
3 f' M, s: z# w: V3. 短期恢复能否长治久安?
+ N$ A. t, F4 {0 k" \( p1 N8 L9 q  p. z
本次研究仅覆盖禁渔后3年,相较于七十年的生态退化,这段时间还很短。目前的恢复是“反弹式恢复”,还是能持续的趋势性恢复,仍需要更长时间的监测。如果未来放松禁渔政策,或者其他胁迫因素(如污染、航运)加剧,已取得的恢复成果可能会付诸东流。
+ L" X; |! e! [  \五、长江禁渔,为世界大河提供了什么经验?
' b/ F3 D2 g3 a( s, y. ~" s# X. [: m( U4 m
长江作为全球第三大河,其禁渔的成功案例,为全球其他大型河流的生态修复提供了重要启示:/ S/ v6 e8 C4 N1 b( `+ i
1. 大规模、长期的保护行动,能扭转生态退化# y! i4 f2 O( O: h$ k% S8 }) C
, S( }! L5 D' Z; L8 C4 }2 I
过去很多人认为,生态一旦退化就难以逆转,但长江禁渔证明:只要采取“有力度、有持续性”的保护措施,即使是受损严重的大型河流生态系统,也能实现显著恢复。这为联合国生态系统恢复十年目标提供了有力支撑。: h/ J6 E2 i2 _; N
2. 保护不是一刀切,而是综合管理# _8 g& O4 t( l$ c  ?. E

' u8 w5 ~$ P9 R9 y$ Q! E( H: v长江禁渔没有只停留在不准捕鱼,而是配套了水质改善、生境修复、渔民安置等一系列措施——既保护了生态,又保障了民生(23.1万渔民得到妥善安置),实现了生态与民生的平衡。这种全流域综合管理的模式,比单一的保护政策更可持续。7 c8 r' I$ g) s
3. 为全球大河保护提供中国方案4 ?) M$ c. Q* h* R4 {" d" N: L
7 x. R5 Z' x" @8 j0 B9 `0 T5 G
湄公河、亚马逊河等全球其他大型河流,也面临着过度捕捞、污染、大坝建设等类似问题。长江禁渔的经验表明,通过实施全流域禁渔、发展可持续水产养殖(弥补蛋白质供给)、减少多重胁迫因素,就能在保护生态的同时,兼顾人类发展需求。
0 b/ R! `- u) }六、写在最后:生态恢复,需要耐心与坚持: z3 x+ _& p. [& l6 R1 J7 V

) J" z  K" H$ P; V长江禁渔4年的成效,让我们看到了生态修复的希望,但也让我们明白:生态恢复从来不是一蹴而就的事。七十年的退化,不可能在几年内完全逆转;而已经取得的成果,也需要持续的保护才能巩固。
# C4 S& y5 N$ h7 s& h4 n7 {" V& K9 v长江禁渔的意义,不仅在于让鱼类回归、江豚增多,更在于它证明了:在经济快速发展的背景下,通过科学的政策设计和坚定的执行,人类完全有能力扭转生态退化的趋势,实现人与自然的和谐共生。
2 c8 x" ]1 b. E未来,我们需要做的,是继续坚守禁渔政策,解决大坝、新型污染等遗留问题,同时持续监测生态变化,根据实际情况调整保护策略。相信再过6年,当十年禁渔期满时,长江会交出更亮眼的生态答卷,成为全球大河生态修复的典范。
# k" f5 X0 s4 X1 E0 F1 i而对我们每个人来说,长江生态的改善,不仅是“能看到更多鱼、更多江豚”,更是对“绿水青山就是金山银山”的最好诠释——保护生态,就是保护我们自己的未来。
3 u' U( \  y6 Q% U2 R) y附:解读文章中的四张图9 P% [7 K1 w& `6 S( S, j) M! d
' J8 W5 X' F. q) A
文章中的4张核心图表,用直观的数据和对比,清晰展现了长江禁渔的生态成效、背后逻辑和配套作用。6 L+ k9 R- [! S+ I# D  T! g
L7ebd8KDf77rzg71.jpg 图1:禁渔后,长江鱼类数量、种类、分布全面向好。对比禁渔前(2018-2020年,红色)和禁渔后(2021-2023年,蓝色)的9个关键生态指标,看禁渔到底有没有让鱼类群落变更好。
3 l( r5 x0 H$ F, U" ?

      E8 j8 N  m$ c
  • 核心结论:鱼类的总量、种类、分布均匀度都显著改善,只有区域间物种差异没明显变化。
    9 \. P/ e  {$ m( ?+ B
  • 关键解读:
      & D5 E4 ]) c/ x, Q/ r$ s- Q6 ~1 O
    • 总生物量(A图):相同面积水域里,鱼类总重量翻了2倍多(中位数+209%)——简单说,长江里的鱼变“多”了,生态系统的“产能”在恢复;/ D  T$ w/ h6 _1 r' `* N
    • 大鱼vs小鱼(B、C图):大鱼(体长超200毫米,比如黑鲷、长春鳊)的总重量暴增232%,小鱼(体长不足200毫米)反而减少18%——这不是坏事!是食物链回归正常的信号:大鱼变多后,自然控制了小鱼数量,避免小鱼过度繁殖导致生态失衡;
        w% o2 S5 D' c6 C, t. T& v
    • 物种丰富度(G图):鱼类种类增加13%——越来越多久违的鱼类重新出现,生物多样性的“底子”在变好;
      $ S5 {; B5 H% j4 Y# h
    • 分布均匀度(H图):鱼类在不同物种间分布更均匀(+7%)——过去过度捕捞导致少数耐捕小鱼“称霸”,现在不同物种各归其位,生态结构更稳定;
      . ]5 ^5 V6 G. n5 P: }
    • 区域物种差异(I图):不同江段的物种差异(β多样性)没显著增加——说明生态恢复需要更长时间,要让各江段形成独特的物种组合,还得持续保护。
      $ Z. z- R& j6 x" V6 p

    " j$ L1 Y+ K( [  D
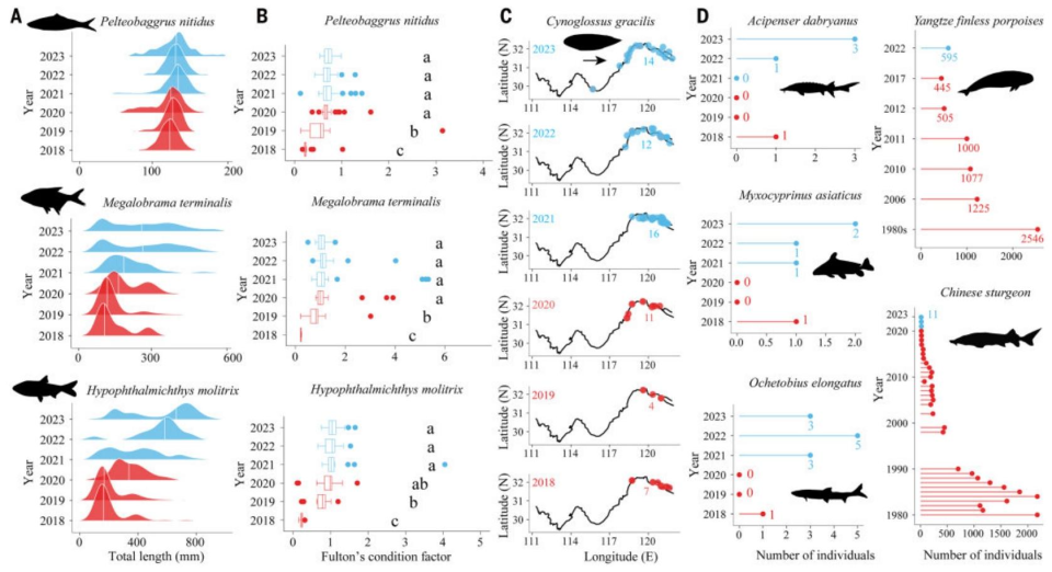
L4y7aq6M4D6M1V6d.jpg 图2:鱼类更壮、洄游更远、濒危物种重现生机。聚焦鱼类个体状态和珍稀物种的变化,看禁渔后鱼类的“生存质量”和濒危物种的恢复情况。
+ ^: ~  _* W, L9 {/ K% w% g

    / F6 M( T& R1 |8 Q9 C) [( {& r1 J
  • 核心结论:鱼类个体更健康、洄游范围扩大,江豚、鲟鱼等濒危物种出现恢复迹象。* T) n3 i" L+ G! \  O: \
  • 关键解读:

      $ q8 w; z% ?! g
    • 鱼类体长(A图):黄颡鱼、黑鲷等常见鱼的体长明显增加——说明鱼能正常长大,不用再担心没成年就被捕捞;' ^0 C9 B$ Z7 P7 O6 @; t
    • 肥满度(B图):不管大鱼小鱼,“肥满度”都显著提升(这个指标靠体长和体重计算,数值越高说明鱼越健康、营养越充足)——长江的生存环境变好了,鱼吃得饱、长得壮;
      ( O) E# h! g, {! B5 }/ z
    • 洄游鱼类(C图):窄体舌鳎的洄游范围向上游延伸了——过去捕捞会拦截洄游鱼,现在没了捕捞压力,加上栖息地改善,鱼类能正常迁徙到产卵场、觅食地;
      ( H4 j& j9 ~" h+ y0 }
    • 濒危物种(D图):长江江豚数量从2017年的445头增至2022年的595头(+1/3);长江鲟、胭脂鱼、似鳡等极危鱼类,监测到的个体数量也在增加——不仅人工增殖放流的鱼存活了,自然繁殖的幼鱼也开始出现,濒危物种的“香火”续上了。
      / r! @6 C; b5 O

    3 R, u, \) w+ X& N
lbmD4nxcBXMdKDkX.jpg 图3:禁渔+配套措施,给鱼类打造宜居环境。这张图不看鱼,看影响鱼类生存的外部条件变化,说明长江生态恢复不是只靠禁渔,而是组合拳的效果。' c: `) N3 t/ z# M3 b* }. H
    * m  g" v, r1 t0 Z
  • 核心结论:捕捞压力彻底消除,航运、污染减少,河岸植被改善,鱼类的生存环境全面优化。
    # c% H' Z5 C) c3 {, S) W7 R# H
  • 关键解读
    3 C- j% X1 u; B) E5 I. x+ m

1 w& O+ v* L8 Z3 T: B/ m+ g, @4 g' H

    " D9 x+ @0 o# Q4 X8 U
  • A图:关键环境指标变化:
    9 S2 Z" G9 v7 S

      1 V5 Q5 ^" T6 c2 i
    • 捕捞压力(渔船数量)几乎降为0——禁渔政策落实到位;
      6 L7 F1 D& J! R! T; T; M: w6 \' a
    • 航运船舶数量减少——水下噪音、波浪对河岸的侵蚀变弱,鱼类育苗场更安全;
      " m  U( E6 p- Y
    • 硝态氮(NO₃⁻)、总磷(TP)污染负荷下降——水质变清,鱼类产卵、幼鱼存活的环境更友好;. H; z5 @3 X6 N
    • 河岸植被缓冲带增加——为鱼类提供了更多藏身、觅食的栖息地;
      1 z3 B2 g' p" s
      f. I2 E3 y4 d+ x" N
/ g3 N( R+ R' U

    $ I& `8 G* d" G/ c7 B2 S0 l
  • B图:航拍对比:2018年(左)江面上满是渔船,2023年(右)渔船几乎消失——直观证明禁渔的执行力,长江终于“静下来”给鱼留了生存空间。* I) x+ k5 \* V2 l3 t  }
cL3kL3L00goglL3a.jpg 图4:谁是生态恢复的主功臣?一张图看清影响逻辑。这张结构方程模型,看似复杂,其实是在回答:禁渔、水质、航运、水文这些因素,到底谁对鱼类恢复影响最大?$ s+ ]$ I( ~! ?6 L
    0 d+ K+ C5 ~+ c9 C, p5 R
  • 核心结论:禁渔是主引擎,水质改善、水文修复、航运管控是“辅助动力”,多重因素共同推动生态恢复。
    , V* N: q$ C0 I" e2 ]- k( Y( S1 o- |
  • 关键解读:

      ) w9 d1 ?0 [# v0 q" c+ ~' m! y$ A
    • 对鱼类总生物量的影响(A图):禁渔的直接影响最大(标准化路径系数-0.38),解释了30%的生物量增长——彻底消除捕捞压力,是鱼变多的核心原因;水质改善也有明显贡献(0.23),干净的水让鱼类繁殖、生长更顺利;( _0 \2 _4 X# Z. _/ U! P/ P* ?
    • 对物种丰富度的影响(B图):禁渔依然是主要驱动(-0.17),同时水文恢复(0.13)、河岸环境改善(0.15)也起到重要作用——鱼类种类变多,既需要不被捕捞,也需要多样化、适宜的栖息地;
      , X# f3 T2 x2 m( W4 A5 G1 J% [: e4 T
    • 通俗理解:如果把长江生态恢复比作开车,禁渔就是发动机,决定了前进的核心动力;水质、水文、航运管控就是油门、方向盘、减震器,让前进更平稳、更快——单一政策难以逆转七十年的衰退,全流域综合管理才是关键。: H7 u1 u3 {. J0 s9 Z3 @

    7 D! p  D- M/ W2 B& @/ ?; A5 c
4张图的核心逻辑
4 M# G0 p4 O% \* l
% o3 s# V* B2 K: k* u& c) M这4张图层层递进,讲清了一个完整故事:6 ]5 f" I# f1 G5 g% r* u! d9 n8 \1 u

; [% p* P* [4 \( |- s

    0 f$ x. [9 j1 @# \5 x
  • 图1和图2证明禁渔真的有效——鱼变多、变壮、种类变丰富,濒危物种重现生机;. P8 ^4 w! a3 D0 Y" K; o
    ! k3 B; K( I" M1 x" T/ B
  • 图3说明效果不是凭空来的——禁渔+水质改善+航运减少+栖息地修复,给鱼打造了宜居环境;4 v+ e. g9 O  D

    # Y/ T8 ^* G- W1 p& \
  • 图4揭秘谁是关键推手——禁渔是核心,其他配套措施是辅助,多重因素协同,才终结了长江七十年的生物多样性下降。; |1 a& n7 J+ x. t( }4 P
4 R1 U( z' {" O, l
( Z( N+ B- |3 b4 `, m  ?" C
i2o12P6302pS03kM.jpg
% J$ [3 s  p2 A+ G/ p4 J2 |解读文献:2 N6 D# K; v# I( H
    ; }: t  ^! C1 [& J: l
  • https://doi.org/10.1126/science.adu5160) A3 k& a8 m* R8 h* W) q( Q
    # N3 b8 r: {& O3 W7 W6 j8 _3 J
( w0 C& L& S: i- h/ ~# Q( K+ j
7 [3 d1 L: g( R# x8 _# a( X
J5Nga0V8Ev609S9V.jpg rclQ2VtgyvqnTyCy.jpg I3zAt5ENiAeS51Ek.jpg ; R! c8 c9 j8 V; B7 B# k

: u2 I  F; B* Q0 Z6 }3 Z/ @也欢迎大家关注我的B站账号。

# B  R: K! q0 q8 `, @

2 M: V+ ~& ~! w" `6 _0 O* B
UGsZ8wGGh9hRHZhB.jpg
集群智慧云科服专利申请服务

4077

主题

535

回帖

1万

积分

论坛元老

积分
12921
 楼主| 发表于 2026-2-17 17:29:07 | 显示全部楼层
还有荒漠化的治理,垃圾的再处理,能源的多样化无害化充足化,这些都应该大书特书,这些绝对是我们骄傲的成就,要给那些傲慢的西方人看看
集群智慧云科服SCI/SSCI/EI期刊发表服务

74

主题

2196

回帖

6841

积分

论坛元老

积分
6841
发表于 2026-2-17 17:40:20 | 显示全部楼层
长期保护长江生态环境,继续加油

74

主题

2196

回帖

6841

积分

论坛元老

积分
6841
发表于 2026-2-17 17:52:36 | 显示全部楼层
短时间内大坝应该很难消失,除非出现更加廉价和方便获取的发电方法。

30

主题

440

回帖

1420

积分

等待验证会员

积分
1420
发表于 2026-2-17 18:05:04 | 显示全部楼层
生态环境治理 任重道远

4077

主题

535

回帖

1万

积分

论坛元老

积分
12921
 楼主| 发表于 2026-2-17 18:16:35 | 显示全部楼层
电鱼,下药判刑
您需要登录后才可以回帖 登录 | 立即注册

本版积分规则


快速回复 返回顶部 返回列表