找回密码
 立即注册
查看: 619|回复: 0

干货!这份2026年国自然青基C类申报书太实用了吧!

[复制链接]

4077

主题

535

回帖

1万

积分

论坛元老

积分
12921
发表于 2026-2-16 00:00:19 | 显示全部楼层 |阅读模式
2026年国自然申报的窗口期,已经悄然拉开。" F  o/ Q2 u6 T  o9 y5 ?
但很多老师可能还没意识到:今年的“青基”,已经不是去年那个青基了。3 E' p  V3 f6 {4 a$ u! }
我们收到最多的留言就是:
* ]$ J% d( @4 t0 B; j; h# C“知道分了C类,但本子该怎么改?”* k$ g8 ^- G6 Q. T( T3 H# _, t
“说是要突出‘原创’和‘潜力’,怎么写才不像硬凑?”8 Y& _" v  c0 j; D) y# z' C0 S" M
“看了十份中标本子,没一份是C类的……”
' i! [9 U, `, r6 W$ J这就是当下的真实困境:政策已经转向,但可供参考的范本,几乎没有。
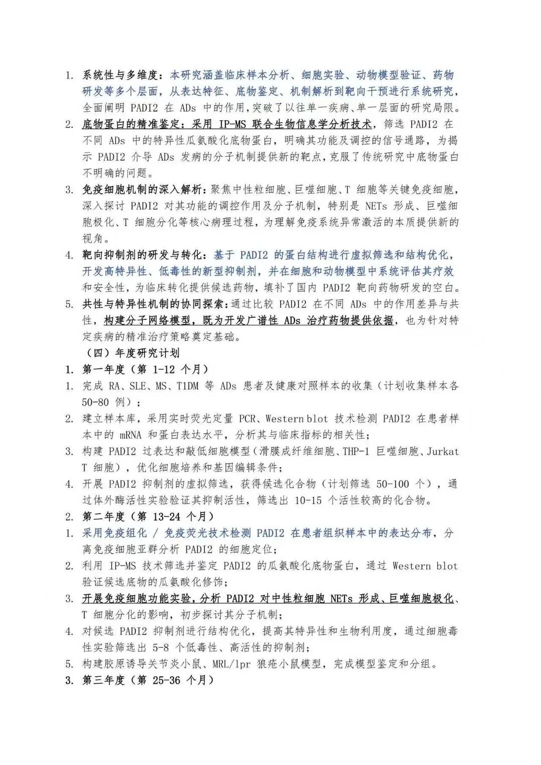
. x3 G% D% y! A6 i直到我们拿到这份2026年国自然青基C类申报书。( A! k* a. Q7 I3 K' ~) m# y
7 A/ a/ i4 q" S9 M4 W0 z, T* P

  j) _# K+ D1 z: p  R4 o Tb48F482PFo181PO.jpg % W6 q& W" `. @, P
) l( R$ E# a+ L) @! ~! @- ?
Rcjo010zX17XToXW.jpg
$ t4 o; U3 x( b8 R) c
# p5 ?  T/ C$ B& V/ e x7g2dwOTsH70G20H.jpg 0 G3 ~1 n4 B+ H# G
& C" H6 \+ q% `! z8 a9 h6 S  B
gdx5ZC0g4GOKIiGi.jpg . z' V: g9 k8 v; u9 T

7 _! }4 H+ s: P3 O0 x  [, c NwyriJxyrzQs4e46.jpg " W3 i, Q3 G% G& |# G' ~
' }/ _( J; ^+ p6 J1 x2 A$ _
RAJmm0pKBMhhvDAd.jpg
% y; o' R& z+ E7 `$ _2 t9 K8 }! P* z( X
tSnw0cSNaSNvUSsc.jpg + x% U) R0 @7 Q: Z5 H* q$ h

( s- F& s0 G- y2 A, l9 r* T( [ zc7saJpVyqCCzP4s.jpg 2 D  A/ t* G% p9 t
6 g' G8 C+ ~; w
OD0zYb6Y2b7tbZZT.jpg
- H6 b. i0 r& b$ L0 s1 ?
+ i% u! b$ f5 I6 I jVJAaQvafnYXT4Fg.jpg 4 I) q" N& b8 G3 ^6 V% ^

. A6 d% o# f3 j2 B3 E* {' o7 V& @. h SBKd8NRbRM8hYY66.jpg
集群智慧云科服专利申请服务
您需要登录后才可以回帖 登录 | 立即注册

本版积分规则


快速回复 返回顶部 返回列表